The photos you provided may be used to improve Bing image processing services.
Privacy Policy
|
Terms of Use
Can't use this link. Check that your link starts with 'http://' or 'https://' to try again.
Unable to process this search. Please try a different image or keywords.
Try Visual Search
Search, identify objects and text, translate, or solve problems using an image
Drag one or more images here,
upload an image
or
open camera
Drop images here to start your search
To use Visual Search, enable the camera in this browser
All
Search
Images
Inspiration
Create
Collections
Videos
Maps
News
More
Shopping
Flights
Travel
Notebook
Top suggestions for Install Application Software
Computer Software
Installation
Installed
Software
Installing
Application Software
Install Software
Program
Installation
Windows
Application Software
Software
Installation System
How to
Install Software
Application Software
List
Computer Software
Apps
Installation
Process
Software Install
Icon
Software
Installer
About
Application Software
Software
Installation Window
Software
Deployment
Application Software
All
Software
Installer Tool
Install All Software
On a New PC
Learn to
Install Applictaion Software
What's Is
Install Application Software Photos
Application Software
Examples
Managing Software
Installations
Software
Setup
How to Install Application Software
On the Computer Meaning
Microsoft Software
Programs
Auto
Install Software
Install Software
On Laptop
Install Necessary Application Software
for Windows
10
Application Software
Types of
Application Software
Linux
Software
Software
Categories
Software Center Application
Installation
PC App
Installer
Ninite
Steps On How to
Install Software
Application Software
YouTube
All in One
Software
Instal Application Software
Verification
Software
Installation Tools
Macintosh
Software
Installation
Procedure
Download Microsoft Store App
Install
Application Software
Packages
Install Software Application
PDF
Generic Image of
Application Install
Installing Any
Software
Software Install
Instructions
The Easy Way to
Install a New Software
Explore more searches like Install Application Software
Remote
Access
Icon.png
Clip
Art
High
Quality
Computer
Icon
Windows
10
Using
PowerShell
Linux
Distribution
Logitech
QuickCam
Editor
Center Windows
1.0
Command
Line
PNG
Package
Collaboratory
Stepper
How Use
SCCM
Wallpaper
Remotely
Unsecure
Download
For New
Windows
Application
For
People interested in Install Application Software also searched for
Tuotorial
Pictures
Failed
Dialog Box
Editor
Center App
Ubuntu
Update
Using
Cmd
Autoplay all GIFs
Change autoplay and other image settings here
Autoplay all GIFs
Flip the switch to turn them on
Autoplay GIFs
Image size
All
Small
Medium
Large
Extra large
At least... *
Customized Width
x
Customized Height
px
Please enter a number for Width and Height
Color
All
Color only
Black & white
Type
All
Photograph
Clipart
Line drawing
Animated GIF
Transparent
Layout
All
Square
Wide
Tall
People
All
Just faces
Head & shoulders
Date
All
Past 24 hours
Past week
Past month
Past year
License
All
All Creative Commons
Public domain
Free to share and use
Free to share and use commercially
Free to modify, share, and use
Free to modify, share, and use commercially
Learn more
Clear filters
SafeSearch:
Moderate
Strict
Moderate (default)
Off
Filter
Computer Software
Installation
Installed
Software
Installing
Application Software
Install Software
Program
Installation
Windows
Application Software
Software
Installation System
How to
Install Software
Application Software
List
Computer Software
Apps
Installation
Process
Software Install
Icon
Software
Installer
About
Application Software
Software
Installation Window
Software
Deployment
Application Software
All
Software
Installer Tool
Install All Software
On a New PC
Learn to
Install Applictaion Software
What's Is
Install Application Software Photos
Application Software
Examples
Managing Software
Installations
Software
Setup
How to Install Application Software
On the Computer Meaning
Microsoft Software
Programs
Auto
Install Software
Install Software
On Laptop
Install Necessary Application Software
for Windows
10
Application Software
Types of
Application Software
Linux
Software
Software
Categories
Software Center Application
Installation
PC App
Installer
Ninite
Steps On How to
Install Software
Application Software
YouTube
All in One
Software
Instal Application Software
Verification
Software
Installation Tools
Macintosh
Software
Installation
Procedure
Download Microsoft Store App
Install
Application Software
Packages
Install Software Application
PDF
Generic Image of
Application Install
Installing Any
Software
Software Install
Instructions
The Easy Way to
Install a New Software
768×1024
scribd.com
How to Install an Application Softwar…
768×1024
scribd.com
Common Procedures for Installing Applicat…
768×1024
scribd.com
1.4-1-INSTALL-AND-CONFIGURE-APPLI…
768×1024
scribd.com
Application Software Installation Guides | …
Related Products
Video Editing
Quicken Software
Microsoft Software
768×1024
scribd.com
Installing Software Application | PDF
768×1024
scribd.com
Installation of Application So…
768×1024
scribd.com
PC Install Guide | PDF | Applic…
960×540
slidetodoc.com
Install system software and application software for a
768×1024
scribd.com
Software Installation Gui…
768×1024
scribd.com
Software Installation Pro…
1593×1179
docs.grubtech.io
Install Application
1920×1080
getwox.com
The QUICKEST Way to Install Windows Software! - GetWox
722×546
doc.rebocap.com
Software Download and Installation · DOC
768×1024
scribd.com
Software Steps Installation & PC O…
597×429
hartronexam.com
← Previous
Explore more searches like
Install
Application
Software
Remote Access
Icon.png
Clip Art
High Quality
Computer Icon
Windows 10
Using PowerShell
Linux Distribution
Logitech QuickCam
Editor
Center Windows 1.0
Command Line
768×1024
scribd.com
Installing Software On Your Window…
1500×945
shutterstock.com
Installation Process Software Closeup Process Install Stock ...
640×360
slideshare.net
INSTALLING APPLICATION SOFTWARE - 10.pptx
389×257
www.techulator.com
How to install a Software in Windows 7
980×980
smashingapps.com
A Comprehensive Guide on How to Install Software
383×399
Wondershare
Methods to install software program successfully
300×176
blog.oudel.com
How to Install Software on Windows 10 A Step-by-Step G…
580×729
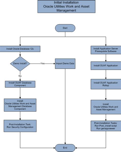
docs.oracle.com
Installation Overview
1056×912
support.ptc.com
Planning a Solution Installation
850×456
researchgate.net
The Install Process | Download Scientific Diagram
1200×630
techrepairguy.com
Install a Software Program from an ISO File Quickly
1200×1553
studocu.com
Software Install Instructions Lapt…
768×1024
id.scribd.com
Tutorial Install Software | PDF
2048×1152
slideshare.net
how to install window step by step | PPTX
554×332
engineeringtechtunes.com
What is the Software installation Technique
1227×757
support.kdksoftware.com
Software Installation
People interested in
Install
Application
Software
also searched for
Tuotorial Pictures
Failed
Dialog Box Editor
Center App Ubuntu
Update
Using Cmd
768×1024
scribd.com
SOFTWARE-INSTALLATION | PDF
1100×1100
techhypermart.com
Basic Software Installation
850×467
researchgate.net
Installing software. | Download Scientific Diagram
300×200
free-online-training-courses.com
How to Install and Configure Software
Some results have been hidden because they may be inaccessible to you.
Show inaccessible results
Report an inappropriate content
Please select one of the options below.
Not Relevant
Offensive
Adult
Child Sexual Abuse
Feedback