The photos you provided may be used to improve Bing image processing services.
Privacy Policy
|
Terms of Use
Can't use this link. Check that your link starts with 'http://' or 'https://' to try again.
Unable to process this search. Please try a different image or keywords.
Try Visual Search
Search, identify objects and text, translate, or solve problems using an image
Drag one or more images here,
upload an image
or
open camera
Drop images here to start your search
To use Visual Search, enable the camera in this browser
All
Search
Images
Inspiration
Create
Collections
Videos
Maps
News
More
Shopping
Flights
Travel
Notebook
Top suggestions for O2 Cool Battery Fan
Battery
Powered Fan
02
Cool Fan
02 Cool Battery
Operated Fan
O2 Cool Fan
O2 Cool
Portable Fan
Small Portable
Fans Battery Operated
Oz
Cool Fan
2
Cool Fan
O2 Cool 5 Inch Battery
Operated Portable Fan
So
Cool Fan
Walmart Battery
Operated Fans
Battery
Bathroom Fan
O2 Cool Fan
10 Inch
O2 Cool
Portable Fan Tent
Best Battery
Operated Fan
New Cool
Mist Fan Battery
Large Battery
Operated Fans
Battery Operated Fan
Heater
Battery Operated Fans
for Car
Personal
Fan
Clip On
Battery Operated Fan
Fan
Baterry
O2 Cool Fan
Foam
O2 Cool
Smart Fan
OH 2
Cool Fan
O2 Cool Fan
Pocket
O2
Cooler
O2 Cool
Mini Fan
O2 Cool Fan
Older Model
Battery
Operated Cooling Fan
Academy
O2 Cool Fan
Brown/Clear
O2 Cool Fan
O2 Cool Fan
Water Bottle
Walmart Rechargeable
Fan
O2 Cool Fan
Big
Small Battery
Powered Fan Orange
Fan
Coolers Battery
Mountable Portable Lithium
Battery Fan
O2 Cool Fan
Wall Mounted
D Cell Powered
Battery Fan
Battery
of Electric Fan
Battery Camping
Fans O2 Cool
Battery Too Cool
with Fan
Portable Fan Battery
Over the Door
Indian Village
Battery Fan
O2 Cool
Frog Fan
Home Depot
Battery Operated Fans
O2 Cool
Deluxe
Compact
Fan
Elta Battery
Box Fan
Explore more searches like O2 Cool Battery Fan
Lithium-Ion
System
PNG
Photo
T
Icon
S21
Green
Power
Tools
Wallpaper
Lithium
Pic
Icon. No
Backround
Usage
Electric
Looking
Fire
4
Fire
People interested in O2 Cool Battery Fan also searched for
Indian
Village
For
Face
Air
Conditioning
Black
Decker
Compressed
Air
For
Car
Air
Conditioner
Theme
Park
MacGregor
VDR
Dog
Crate
Small
Table
USB
Portable
Which
Use
5
Gallon
Personal
Rechargeable
Portable
Sakar
Charging
Bathroom
Misting
Beach
Box
02 Cool
Portable
12-Inch
PPV
12V
Mist
Motor
Autoplay all GIFs
Change autoplay and other image settings here
Autoplay all GIFs
Flip the switch to turn them on
Autoplay GIFs
Image size
All
Small
Medium
Large
Extra large
At least... *
Customized Width
x
Customized Height
px
Please enter a number for Width and Height
Color
All
Color only
Black & white
Type
All
Photograph
Clipart
Line drawing
Animated GIF
Transparent
Layout
All
Square
Wide
Tall
People
All
Just faces
Head & shoulders
Date
All
Past 24 hours
Past week
Past month
Past year
License
All
All Creative Commons
Public domain
Free to share and use
Free to share and use commercially
Free to modify, share, and use
Free to modify, share, and use commercially
Learn more
Clear filters
SafeSearch:
Moderate
Strict
Moderate (default)
Off
Filter
Battery
Powered Fan
02
Cool Fan
02 Cool Battery
Operated Fan
O2 Cool Fan
O2 Cool
Portable Fan
Small Portable
Fans Battery Operated
Oz
Cool Fan
2
Cool Fan
O2 Cool 5 Inch Battery
Operated Portable Fan
So
Cool Fan
Walmart Battery
Operated Fans
Battery
Bathroom Fan
O2 Cool Fan
10 Inch
O2 Cool
Portable Fan Tent
Best Battery
Operated Fan
New Cool
Mist Fan Battery
Large Battery
Operated Fans
Battery Operated Fan
Heater
Battery Operated Fans
for Car
Personal
Fan
Clip On
Battery Operated Fan
Fan
Baterry
O2 Cool Fan
Foam
O2 Cool
Smart Fan
OH 2
Cool Fan
O2 Cool Fan
Pocket
O2
Cooler
O2 Cool
Mini Fan
O2 Cool Fan
Older Model
Battery
Operated Cooling Fan
Academy
O2 Cool Fan
Brown/Clear
O2 Cool Fan
O2 Cool Fan
Water Bottle
Walmart Rechargeable
Fan
O2 Cool Fan
Big
Small Battery
Powered Fan Orange
Fan
Coolers Battery
Mountable Portable Lithium
Battery Fan
O2 Cool Fan
Wall Mounted
D Cell Powered
Battery Fan
Battery
of Electric Fan
Battery Camping
Fans O2 Cool
Battery Too Cool
with Fan
Portable Fan Battery
Over the Door
Indian Village
Battery Fan
O2 Cool
Frog Fan
Home Depot
Battery Operated Fans
O2 Cool
Deluxe
Compact
Fan
Elta Battery
Box Fan
588×441
Woot
O2 Cool 10 inch Battery Fan
768×768
fity.club
O2 Cool Battery Operated Fan Amazon.com: O2CO…
1320×1320
www.academy.com
O2 Cool Battery Powered Bug Fan | Academy
1320×1320
www.academy.com
O2 Cool Battery Powered Bug Fan | Academy
Related Products
O2 Cool Portable Fan
Battery Operated Fans
Clip On Fans
1320×1320
www.academy.com
O2 Cool Battery Powered Bug Fan | Academy
768×576
obermanauction.com
O2 Cool 9" Battery Operated Fan - Oberman Auctions
768×576
obermanauction.com
O2 Cool 9" Battery Operated Fan - Oberman Auctions
768×576
obermanauction.com
O2 Cool 9" Battery Operated Fan - Oberman Auctions
1200×900
fity.club
O2 Cool Battery Operated Fan
870×524
Groupon
O2 cool 5" Battery Powered Fan | Groupon
1320×1320
www.academy.com
O2 COOL 5 in Battery Powered Desk Fan | Acade…
500×410
blogspot.com
battery operated fans: O2 Cool Portable Tent Fan with Emergenc…
Explore more searches like
O2
Cool Battery
Fan
Lithium-Ion
System PNG
Photo T
Icon
S21
Green
Power Tools
Wallpaper
Lithium
Pic
Icon. No Backround
Usage
1320×1320
www.academy.com
O2 COOL 5 in Battery Powered Desk Fan | Academy
1200×1200
thewarmingstore.com
O2 Cool Treva 5" Battery Operated Portable Fan - Gr…
1200×1189
adventureoutfitter.com
O2 Cool 10" Battery Operated Indoor/Outdoor Fan with Ada…
800×800
mycoolingstore.com
O2 Cool Treva 5" Battery Operated Portable Fan - Bla…
2000×2000
o2cbrands.com
Pocket Fan with Battery – O2C Brands B2B
2000×2000
Walmart
O2COOL 10 inch Battery or Electric Portable Fan …
1240×824
heartmnanimalshelter.betterworld.org
O2 Cool Portable Fan Battery or Electric | The Heart of Minnesota ...
2132×1726
ka7oei.blogspot.com
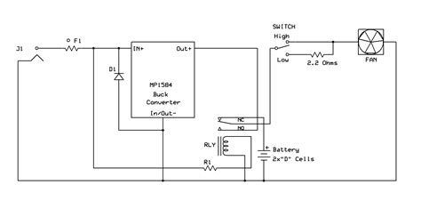
KA7OEI's blog: Modifying an "O2-Cool" battery fan to (also) run from 12 ...
3059×1877
ka7oei.blogspot.com
KA7OEI's blog: Modifying an "O2-Cool" battery fan to (also) run from 12 ...
1336×663
ka7oei.blogspot.com
KA7OEI's blog: Modifying an "O2-Cool" battery fan to (also) run from 12 ...
2345×2168
ka7oei.blogspot.com
KA7OEI's blog: Modifying an "O2-Cool" battery fan …
2908×1543
ka7oei.blogspot.com
KA7OEI's blog: Modifying an "O2-Cool" battery fan to (also) run from 12 ...
617×518
ka7oei.blogspot.com
KA7OEI's blog: Modifying an "O2-Cool" battery fan to (als…
857×604
ka7oei.blogspot.com
KA7OEI's blog: Modifying an "O2-Cool" battery fan to (also) run from 12 ...
936×639
ka7oei.blogspot.com
KA7OEI's blog: Modifying an "O2-Cool" battery fan to (also) run from 12 ...
724×558
ka7oei.blogspot.com
KA7OEI's blog: Modifying an "O2-Cool" battery fan to (also) run from 12 ...
1500×1453
www.pinterest.com
O2COOL Treva 10-Inch Portable Desktop Air Circula…
People interested in
O2 Cool
Battery Fan
also searched for
Indian Village
For Face
Air Conditioning
Black Decker
Compressed Air
For Car
Air Conditioner
Theme Park
MacGregor VDR
Dog Crate
Small Table
USB Portable
320×320
www.bedbathandbeyond.com
O2 Cool Fan Battery or Electric Operated Portable Fan - 10"…
333×320
mycoolingstore.com
O2 Cool Treva 5" Battery Operated Portable Fan - Grey - My Cooling Store
768×576
bentleysauction.com
02 COOL BATTERY/ ELECTRIC OPERATED 10" PORTABLE FAN - Bent…
1200×986
thewarmingstore.com
O2 Cool Treva 5" Battery Operated Portable Fan - Grey - The Warming …
1114×1200
thewarmingstore.com
O2 Cool Treva 5" Battery Operated Portable Fan - …
876×1082
amazon.com
Amazon.com: O2COOL 10-Inch Ba…
Some results have been hidden because they may be inaccessible to you.
Show inaccessible results
Report an inappropriate content
Please select one of the options below.
Not Relevant
Offensive
Adult
Child Sexual Abuse
Feedback