The photos you provided may be used to improve Bing image processing services.
Privacy Policy
|
Terms of Use
Can't use this link. Check that your link starts with 'http://' or 'https://' to try again.
Unable to process this search. Please try a different image or keywords.
Try Visual Search
Search, identify objects and text, translate, or solve problems using an image
Drag one or more images here,
upload an image
or
open camera
Drop images here to start your search
To use Visual Search, enable the camera in this browser
All
Images
Inspiration
Create
Collections
Videos
Maps
News
Shopping
More
Flights
Travel
Notebook
Top suggestions for OLED Programming
OLED
Light
OLED
Display Module
OLED
Sensor
OLED
vs LED
Q-LED vs
OLED
OLED
Full Form
OLED
Display Panel
OLED
Material
OLED
TV
Small OLED
-Display
OLED
Laptop
Layar
OLED
OLED
Structure
Flexible OLED
Screen
OLED
Pixel
Samsung OLED
TV
OLED
Lighting
AMOLED
OLED
Layers
Asus
OLED
OLED
Diagram
OLED
Arduino
OLED
vs IPS
Best OLED
TV
LCD/
OLED
Sony 4K
OLED TV
Organic
OLED
Philips OLED
TV
OLED
Touch Screen
OLED
Logo
OLED
128X64
OLED
Symbol
OLED
Component
OLED
Wallpaper
OLED
0.96 Inch
OLED
Device Structure
OLED
Phone
OLED
Wall
OLED
Background
OLED
I2C
Panasonic OLED
TV
Sony BRAVIA
OLED
OLED
iPhone
Transparent OLED
-Display
OLED
Icon
LG OLED
100 Inch TV
Oled模块
OLED
Paper
LED
Types
OLED
Electronics
Explore more searches like OLED Programming
Display/Screen
Touch
Screen
Sony
BRAVIA
New Nintendo
Switch
Smart
TV
TV
Monitor
True
Black
Interior
Design
Organic Light-Emitting
Diode
55-Inch Smart
TV
LG
G3
LCD
LED
Black
Screen
Plastic
Substrate
Zenbook
Pro 14
Computer
Monitor
Full
Form
LG
Signature
Wallpaper
4K Dark
Active
Matrix
Red
Color
Evaporation
Process
Curved
Monitor
85 Inch
TV
Nintendo
Switch
Desktop
Monitor
TV
Camera
Manufacturing
Equipment
LG
G2
Display
Device
Wallpaper
4K
Desktop Wallpaper
4K
Samsung Curved
TV
TV
Screen
LG G2
65
Display
Technology
Tea Set Side
View
32 Inch
TV
27-Inch 4K
Monitor
Samsung TV
55-Inch
0
96
Icon
Bulb
Color
LED
Phone
Black
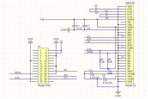
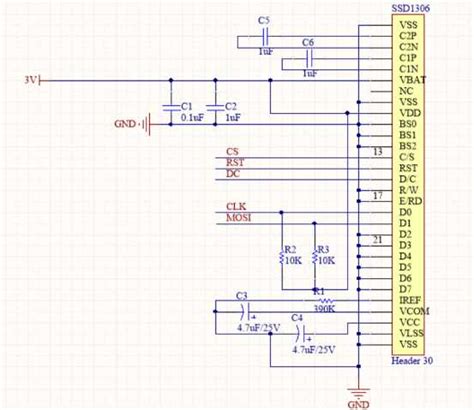
SSD1306
People interested in OLED Programming also searched for
Basic
Structure
Night
Sky
Samsung
S95b
Nintendo Switch
Neon
Panel
Texture
Philips
Lighting
LCD-screen
Neon
Lights
Computer
Screen
Pixel
Structure
Light-Emitting
Diode
Screen
Burn
Switch
Console
LG
OLED
Wallpaper
Nintendo
Autoplay all GIFs
Change autoplay and other image settings here
Autoplay all GIFs
Flip the switch to turn them on
Autoplay GIFs
Image size
All
Small
Medium
Large
Extra large
At least... *
Customized Width
x
Customized Height
px
Please enter a number for Width and Height
Color
All
Color only
Black & white
Type
All
Photograph
Clipart
Line drawing
Animated GIF
Transparent
Layout
All
Square
Wide
Tall
People
All
Just faces
Head & shoulders
Date
All
Past 24 hours
Past week
Past month
Past year
License
All
All Creative Commons
Public domain
Free to share and use
Free to share and use commercially
Free to modify, share, and use
Free to modify, share, and use commercially
Learn more
Clear filters
SafeSearch:
Moderate
Strict
Moderate (default)
Off
Filter
OLED
Light
OLED
Display Module
OLED
Sensor
OLED
vs LED
Q-LED vs
OLED
OLED
Full Form
OLED
Display Panel
OLED
Material
OLED
TV
Small OLED
-Display
OLED
Laptop
Layar
OLED
OLED
Structure
Flexible OLED
Screen
OLED
Pixel
Samsung OLED
TV
OLED
Lighting
AMOLED
OLED
Layers
Asus
OLED
OLED
Diagram
OLED
Arduino
OLED
vs IPS
Best OLED
TV
LCD/
OLED
Sony 4K
OLED TV
Organic
OLED
Philips OLED
TV
OLED
Touch Screen
OLED
Logo
OLED
128X64
OLED
Symbol
OLED
Component
OLED
Wallpaper
OLED
0.96 Inch
OLED
Device Structure
OLED
Phone
OLED
Wall
OLED
Background
OLED
I2C
Panasonic OLED
TV
Sony BRAVIA
OLED
OLED
iPhone
Transparent OLED
-Display
OLED
Icon
LG OLED
100 Inch TV
Oled模块
OLED
Paper
LED
Types
OLED
Electronics
704×396
prezi.com
Introduction to OLED Display Programming by Sultan Sharqi on Prezi
750×750
blogspot.com
Programming OLED Display tutorials: Tutorial-1: OLED Ba…
1366×768
blogspot.com
Programming OLED Display tutorials: Tutorial-1: OLED Basic Programming
1484×885
lectrify.it
Accessories: OLED display with Cable — Lectrify
Related Products
LG OLED TV
Laptop Screen
Sony OLED TV
1536×1152
techsynchron.com
Are Oled Monitors Good For Programming Benefits And Factors …
1920×1080
the-diy-life.com
Programming An OLED Stats Display For Your Raspberry Pi - The DIY Life
480×360
blogspot.com
Programming OLED Display tutorials: Tutorial-1: OLED Basic Programming
197×200
androiderode.com
OLED Lcd Display With Arduino Un…
553×479
wireblueprint.com
Understanding the Inner Workings of an OLED Display: Schematic O…
2100×1750
www.instructables.com
Oled Display Programing : 5 Steps - Instructables
1378×1258
zpag.net
OLED Display with Arduino (0,96" I2C OLED)
1820×1024
www.instructables.com
Oled Display Programing : 5 Steps - Instructables
Explore more searches like
OLED
Programming
Display/Screen
Touch Screen
Sony BRAVIA
New Nintendo Switch
Smart TV
TV Monitor
True Black
Interior Design
Organic Light-Emitting Diode
55-Inch Smart TV
LG G3
LCD LED
1820×1024
www.instructables.com
Oled Display Programing : 5 Steps - Instructables
1035×532
forum.arduino.cc
Switching OLED screen - Programming - Arduino Forum
1389×752
forum.arduino.cc
.96 OLED with arduino uno programming problem - Programming - Arduino Forum
1920×1080
emdgroup.com
OLED Display Technology
1920×1080
forum.arduino.cc
OLED Display With Arduino - Programming - Arduino Forum
768×1024
forum.arduino.cc
OLED resolution issue - Program…
738×514
learning.kidzcancode.com
Lesson 19 – OLED Test | Learning Management System @ KidzCanCode
2000×1125
oceanlabz.in
Interface OLED Graphic Display Module with Arduino - OceanLabz
2560×1440
electroniclinic.com
Raspberry Pi Oled Display I2C SSD1306 Display Module Interfacing and ...
1024×748
oceanlabz.in
Project 4: OLED Display - OceanLabz
1000×833
www.instructables.com
Getting Started With OLED Displays : 16 Steps - Instructables
1365×1024
www.instructables.com
Display Your Photo on OLED Display : 10 Steps (with Pictures ...
768×542
Electronics-Lab
Displaying Customized Graphics on OLED display using Arduino ...
704×600
kelaidisplay.com
How To Code An OLED Screen? - Kelai
People interested in
OLED
Programming
also searched for
Basic Structure
Night Sky
Samsung S95b
Nintendo Switch Neon
Panel Texture
Philips Lighting
LCD-screen
Neon Lights
Computer Screen
Pixel Structure
Light-Emitting Diode
Screen Burn
2048×946
engineersgarage.com
How to program an OLED display with Arduino
1512×2016
forum.arduino.cc
OLED display not initializing -Hel…
640×330
matthewtechub.com
OLED- Display an Image – Matthewtechub
768×572
matthewtechub.com
OLED- Display an Image – Matthewtechub
1523×1247
amazon.co.uk
NodeMCU ESP8266 Development Board with 0.…
750×500
circuitdigest.com
Explore Arduino OLED Eye Animations: A Comparison Guide
678×381
elithecomputerguy.com
Draw Shapes on OLED Screen with Arduino – Eli the Computer Guy
1069×713
fabacademy.org
Working with 0.96" OLED Display using Adafruit SSD1306 Library - …
500×500
circuitmagic.com
How To: OLED Display with Arduino – Code & Connec…
Some results have been hidden because they may be inaccessible to you.
Show inaccessible results
Report an inappropriate content
Please select one of the options below.
Not Relevant
Offensive
Adult
Child Sexual Abuse
Feedback