The photos you provided may be used to improve Bing image processing services.
Privacy Policy
|
Terms of Use
Can't use this link. Check that your link starts with 'http://' or 'https://' to try again.
Unable to process this search. Please try a different image or keywords.
Try Visual Search
Search, identify objects and text, translate, or solve problems using an image
Drag one or more images here,
upload an image
or
open camera
Drop images here to start your search
To use Visual Search, enable the camera in this browser
All
Search
Images
Inspiration
Create
Collections
Videos
Maps
News
More
Shopping
Flights
Travel
Notebook
Top suggestions for OSI Model SysML
OSI Model
Wallpaper
The OSI
Reference Model
OSI Model
Pizza
Cisco
OSI Model
OSI Model
for Kids
OSI Model
Acronym
OSI Model
Cyber Security
CISSP OSI Model
Cheat Sheet
OSI Model
Cyber
OSI Model
Stands For
7 Layer
OSI Model Network
OSI Model
Application Layer
OSI Model
Mreze
OSI Model
From iOS
Modelo
OSI
OSI Model
TL;DR
OSI Model
Layered Architecture
OSI Model
Layers
OSI Model
Screensaver
OSI Model
and Explanation
OSI Model
Pic Pretty
7 Layer OSI Model
for Beginners
Presentation Layer
OSI Model
OSI
Seven Layer Model
OSI Model
7 Layers Diagram
Layer 4
OSI Model
OSI Models
10
Meaning of
OSI Model
Alternative Models
to OSI
OSI Model
and TCP/IP Model
Examples of
OSI Model Layers
SysML
Activity Diagram
7 Layer
OSI Model Example
OSI Model
Plus Protocols
How to Mean
OSI Layer in SysML
Bits Look Like in an
OSI Model
7 Layer OSI Model
for Dummies
OSI
Layer Devices
OSI
Seven Layer Model PNG
OSI Model
in Automotive Field
Between Iot Layers vs
OSI Model
Osi-
Modellen
How Packets Looks Like in
OSI Model
TCP/IP and
OSI Model Comparison
OSI Model
for Car Connecting Technology
SysML
Requirements Diagram
How Does a Frame Look Like in
OSI
List the Harware and Protocols That Fit into the
OSI Model
Images of
OSI Mode
7 Lapisan
Model OSI
Explore more searches like OSI Model SysML
Transport
Layer
Simple
Diagram
Black
White
Layered
Architecture
Layers
Graphic
Physical
Layer
Data Flow
Diagram
Layer
3
Application
Layer GIF
Layer
4
One Page
Diagram
Hardware
Diagram
Cheat
Sheet
Print
Out
Packet
Frame
Dark
Theme
Mind
Map
Comprehensive
Diagram
Human
Body
Application
Layer
Diagram
PDF
Layer
2
Modular
Design
1st
Layer
Real Life
Examples
Relay Race
Cartoon
First
Layer
Hierarchical
Structure
Physical
Headers
ISO
Protocol
Examples
Layers
Diagram
Reference
Network
Layer
Mnemonic
For
Figure
7
Layer
7
Lapisan
Layers
Devices
Layer
1
Afrozahmad
People interested in OSI Model SysML also searched for
Seven
Layer
Cabling
Layers
Pic
10
Layers
Infographic
OSI Model
Examples
Ports
Layers
Chart
Pictures
HD
Autoplay all GIFs
Change autoplay and other image settings here
Autoplay all GIFs
Flip the switch to turn them on
Autoplay GIFs
Image size
All
Small
Medium
Large
Extra large
At least... *
Customized Width
x
Customized Height
px
Please enter a number for Width and Height
Color
All
Color only
Black & white
Type
All
Photograph
Clipart
Line drawing
Animated GIF
Transparent
Layout
All
Square
Wide
Tall
People
All
Just faces
Head & shoulders
Date
All
Past 24 hours
Past week
Past month
Past year
License
All
All Creative Commons
Public domain
Free to share and use
Free to share and use commercially
Free to modify, share, and use
Free to modify, share, and use commercially
Learn more
Clear filters
SafeSearch:
Moderate
Strict
Moderate (default)
Off
Filter
OSI Model
Wallpaper
The OSI
Reference Model
OSI Model
Pizza
Cisco
OSI Model
OSI Model
for Kids
OSI Model
Acronym
OSI Model
Cyber Security
CISSP OSI Model
Cheat Sheet
OSI Model
Cyber
OSI Model
Stands For
7 Layer
OSI Model Network
OSI Model
Application Layer
OSI Model
Mreze
OSI Model
From iOS
Modelo
OSI
OSI Model
TL;DR
OSI Model
Layered Architecture
OSI Model
Layers
OSI Model
Screensaver
OSI Model
and Explanation
OSI Model
Pic Pretty
7 Layer OSI Model
for Beginners
Presentation Layer
OSI Model
OSI
Seven Layer Model
OSI Model
7 Layers Diagram
Layer 4
OSI Model
OSI Models
10
Meaning of
OSI Model
Alternative Models
to OSI
OSI Model
and TCP/IP Model
Examples of
OSI Model Layers
SysML
Activity Diagram
7 Layer
OSI Model Example
OSI Model
Plus Protocols
How to Mean
OSI Layer in SysML
Bits Look Like in an
OSI Model
7 Layer OSI Model
for Dummies
OSI
Layer Devices
OSI
Seven Layer Model PNG
OSI Model
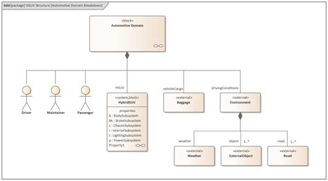
in Automotive Field
Between Iot Layers vs
OSI Model
Osi-
Modellen
How Packets Looks Like in
OSI Model
TCP/IP and
OSI Model Comparison
OSI Model
for Car Connecting Technology
SysML
Requirements Diagram
How Does a Frame Look Like in
OSI
List the Harware and Protocols That Fit into the
OSI Model
Images of
OSI Mode
7 Lapisan
Model OSI
1600×845
utpaqp.edu.pe
Presentation Layer Osi Modelmodelo Osi Camadas
1680×1300
softwareideas.net
SysML Requirement Diagram - Software Ideas Modeler
784×744
solidfish.com
System Modeling Language (SysML) Over…
771×553
specinnovations.com
What Is SysML: A Powerful Modeling Language for Complex Systems
773×589
specinnovations.com
What Is SysML: A Powerful Modeling Language for Compl…
1470×560
specinnovations.com
What Is SysML: A Powerful Modeling Language for Complex Systems
768×626
specinnovations.com
What Is SysML: A Powerful Modeling Language for Co…
2000×1098
mbtechtalker.com
What is the OSI model?
1269×690
sysmlforum.com
SysML FAQ: What is SysML?, What is MBSE?, Who created SysML?
902×609
support.ptc.com
Overview of SysML 2.0
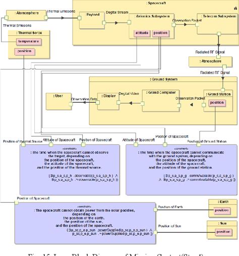
850×823
researchgate.net
SysML model of the links between the compone…
1395×633
sysmltools.com
SysML Tools: Reviews
Explore more searches like
OSI Model
SysML
Transport Layer
Simple Diagram
Black White
Layered Architecture
Layers Graphic
Physical Layer
Data Flow Diagram
Layer 3
Application Layer GIF
Layer 4
One Page Diagram
Hardware Diagram
980×542
sparxsystems.eu
SysML: Systems Modeling Language - Indroduction
686×375
sparxsystems.eu
SysML: Systems Modeling Language - Indroduction
768×1024
scribd.com
Sysml Overview Oose PDF | PDF | …
280×280
researchgate.net
Overview of the SysML system model architectur…
320×320
researchgate.net
Overview of the SysML system model archite…
5667×1798
fity.club
Modelo Osi OSI Model Layers And Protocols In Computer Network
1280×731
nordlayer.com
What is OSI model? | A Full guide to the 7 OSI Layers
560×426
techtarget.com
What is Systems Modeling Language (SysML)? | Definiti…
631×331
mbse-thailand.blogspot.com
Commercial and Free&Open Source SysML Modeling Tools
1237×645
prostep.org
prostep ivip: Systems Modeling Language (SysML)
638×479
slideshare.net
SYSML Modeling language for systems of systems | PDF | Computing ...
1024×768
SlideServe
PPT - SysML: A Modeling Language for Systems of Systems PowerPoint ...
1024×768
SlideServe
PPT - SysML: A Modeling Language for Systems of Syste…
1400×933
facts.net
31 Facts About Systems Modeling Language (SysML) - Facts.net
908×527
chinasem.cn
sysml专题
People interested in
OSI Model
SysML
also searched for
Seven Layer
Cabling
Layers Pic
10 Layers
Infographic
OSI Model Examples
Ports
Layers Chart
Pictures HD
1920×1241
vrogue.co
System Modeling Language Sysml Diagram Taxonomy Adapt - vrogue.co
559×316
mbsetraining.com
IBM Rhapsody UML/SysML training and automation helper consultancy: 10 ...
1399×887
esclariiavqlibguide.z21.web.core.windows.net
Sysml Diagrams System Modeling Language System Modeling Lang
688×738
semanticscholar.org
Figure 15 from System modeling process wit…
5667×2834
xaydungso.vn
Osi Model: Giới Thiệu Chi Tiết Mô Hình Mạng Máy Tính Đầy Đủ Nhất
1252×1290
modelbasedassurance.org
SYSTEMS MODELING LANGU…
960×540
xaydungso.vn
Osi Model Ppt: Hướng Dẫn Chi Tiết Về Mô Hình OSI Dành Cho Người Mới Bắt Đầu
5:21
www.youtube.com > Ansys Learning
What Does a SysML Model Do? — Lesson 3
YouTube · Ansys Learning · 2.6K views · Apr 25, 2024
Some results have been hidden because they may be inaccessible to you.
Show inaccessible results
Report an inappropriate content
Please select one of the options below.
Not Relevant
Offensive
Adult
Child Sexual Abuse
Feedback