The photos you provided may be used to improve Bing image processing services.
Privacy Policy
|
Terms of Use
Can't use this link. Check that your link starts with 'http://' or 'https://' to try again.
Unable to process this search. Please try a different image or keywords.
Try Visual Search
Search, identify objects and text, translate, or solve problems using an image
Drag one or more images here,
upload an image
or
open camera
Drop images here to start your search
To use Visual Search, enable the camera in this browser
All
Search
Images
Inspiration
Create
Collections
Videos
Maps
News
More
Shopping
Flights
Travel
Notebook
Top suggestions for LCD Serial Terminal
Serial LCD-
Display
LCD
Display Module
Arduino LCD
Interface
LCD Serial
Monitor
LCD-
screen Arduino
Serial LCD
Board
Arduino Serial
Port
LCD
Display Panel
I2C LCD
Arduino
Arduino Graphic
LCD Display
LCD
Touch Screen
3 Wire
Serial LCD
LCD
1602 Arduino
Arduino Uno
Display
Flamingoeda
Serial LCD
LCD
Circuit Diagram
LCD
Pin Diagram
LCD Serial
Modual
Parallax
Serial LCD
UART
Arduino
LCD
for Arduino
LCD Serial
Adapter
LCD
Arduino Connection
RS232
LCD
Arduino LCD
Wiring
16X2
Serial LCD
LCD
Kit
Character
LCD
40X4
LCD Serial
Genie Serial LCD
Kit
Programmable LCD
-Display Serial
LCD
Keypad Shield
Arduino LCD Serial
Communication
SPI LCD
Module
LCD or Serial
Monitor Interface
LCD with Serial
RX Input
TFT LCD
Module
Arduino LCD
I2C Library
LCD
Proteus
SparkFun Serial
Graphic LCD
LCD
20X4
16X2 LCD
Pins
74HC595
LCD
Adruino
Display
Large 20X4
Serial LCD Screen
Connecting a
Serial LCD
FTDI
LCD
SparkFun Serial LCD
Cursor
DFRobot
Serial LCD
Explore more searches like LCD Serial Terminal
Arduino
Pinout
Arduino
I2C
Signal
Pin
Graphic
Display
800X480
Clock
Module
Display
10 Inch
Interface
Display
1 Inch
32
Segement
1602 Module
Display
Communication
Module TXD
Rxd Pin
Control
Interface
Interface for
Picaxe
UART 16X2
Character
Autoplay all GIFs
Change autoplay and other image settings here
Autoplay all GIFs
Flip the switch to turn them on
Autoplay GIFs
Image size
All
Small
Medium
Large
Extra large
At least... *
Customized Width
x
Customized Height
px
Please enter a number for Width and Height
Color
All
Color only
Black & white
Type
All
Photograph
Clipart
Line drawing
Animated GIF
Transparent
Layout
All
Square
Wide
Tall
People
All
Just faces
Head & shoulders
Date
All
Past 24 hours
Past week
Past month
Past year
License
All
All Creative Commons
Public domain
Free to share and use
Free to share and use commercially
Free to modify, share, and use
Free to modify, share, and use commercially
Learn more
Clear filters
SafeSearch:
Moderate
Strict
Moderate (default)
Off
Filter
Serial LCD-
Display
LCD
Display Module
Arduino LCD
Interface
LCD Serial
Monitor
LCD-
screen Arduino
Serial LCD
Board
Arduino Serial
Port
LCD
Display Panel
I2C LCD
Arduino
Arduino Graphic
LCD Display
LCD
Touch Screen
3 Wire
Serial LCD
LCD
1602 Arduino
Arduino Uno
Display
Flamingoeda
Serial LCD
LCD
Circuit Diagram
LCD
Pin Diagram
LCD Serial
Modual
Parallax
Serial LCD
UART
Arduino
LCD
for Arduino
LCD Serial
Adapter
LCD
Arduino Connection
RS232
LCD
Arduino LCD
Wiring
16X2
Serial LCD
LCD
Kit
Character
LCD
40X4
LCD Serial
Genie Serial LCD
Kit
Programmable LCD
-Display Serial
LCD
Keypad Shield
Arduino LCD Serial
Communication
SPI LCD
Module
LCD or Serial
Monitor Interface
LCD with Serial
RX Input
TFT LCD
Module
Arduino LCD
I2C Library
LCD
Proteus
SparkFun Serial
Graphic LCD
LCD
20X4
16X2 LCD
Pins
74HC595
LCD
Adruino
Display
Large 20X4
Serial LCD Screen
Connecting a
Serial LCD
FTDI
LCD
SparkFun Serial LCD
Cursor
DFRobot
Serial LCD
300×141
pjrc.com
Four Line LCD Serial Terminal
540×247
pic-microcontroller.com
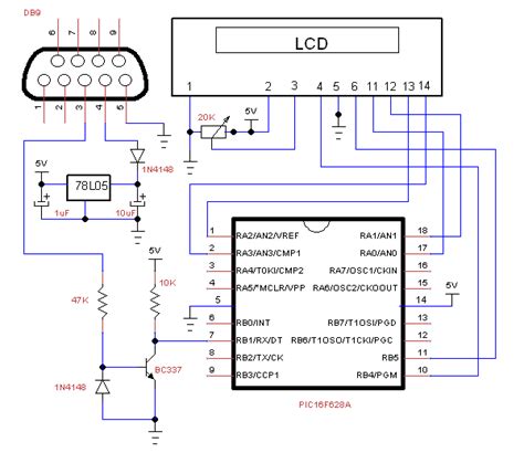
LCD Serial Terminal using PIC16F84
474×271
ardupiclab.blogspot.com
ArduPicLab: A LCD serial terminal with Teensy
1350×796
ardupiclab.blogspot.com
ArduPicLab: A LCD serial terminal with Teensy
Related Products
USB Serial Terminal
Bluetooth Serial Terminal
Raspberry Pi Serial Terminal
1024×388
ardupiclab.blogspot.com
ArduPicLab: A LCD serial terminal with Teensy
1320×1020
next.gr
LCD Serial Terminal circuit | Next Electronics
599×406
kandh.com.tw
Serial LCD Adapter
750×750
dwin-global.com
Wholesale Serial Port Lcd Display Manufacturer a…
960×960
netkm.weebly.com
Smart serial lcd modules - netkm
1280×1280
focuslcds.com
Serial Interface LCD Displays - Focus LCDs
1364×594
Hackster
A LCD Serial Terminal with Teensy - Hackster.io
550×620
picbasic.co.uk
LCD serial terminal
Explore more searches like
LCD Serial
Terminal
Arduino Pinout
Arduino I2C
Signal Pin
Graphic Display
800X480
Clock Module
Display 10 Inch
Interface
Display 1 Inch
32 Segement
1602 Module Display
Communicati
…
2048×1280
craiglyn.com
LCD Displays and the Serial Monitor - Craig Lyn Design Studio
1280×1280
comfiletech.com
CLCD216-G (Serial Character LCD Display) - …
680×395
lcddisplay.co
The serial port control panel can be used only with simple instructions ...
1001×1001
bigamart.com
Akozon LCD Serial Port Display Module 2.4 inch 2…
676×384
hongguangdisplay.com
Introduction of Serial LCD Displays
600×520
moty22.co.uk
Analogue signal to serial port
600×400
SparkFun Electronics
Serial Graphic LCD Hookup - SparkFun Learn
1000×1000
gbr.grandado.com
LCD Module 4.3" Serial Port Color Enhanced H…
800×800
vip-lcd.com
5 Inch TTL Serial Port Screen 800 * 480 LCD T…
991×637
blogspot.com
Nerd Club: Serial-to-parallel LCD display driver
640×640
digikey.ca
LCD Serial Displays - Newhaven Display Intl | …
640×640
digikey.ca
LCD Serial Displays - Newhaven Display Intl | …
640×640
digikey.ca
LCD Serial Displays - Newhaven Display Intl | …
1000×1000
sccdisplay.com
1602 Serial LCD Module Display-Smal…
800×565
blogspot.com
Rod's Electronics Projects: LCD serial display out of an old Palm
354×162
imagesco.com
Serial LCD Module
3305×2302
hackaday.com
Cheap LCD Uses USB Serial | Hackaday
1000×1000
sccdisplay.com
CT 7.0-inch Serial port TFT LCD Display Mo…
800×800
globalsources.com
Cie 7.0-inch Serial Screen 1024*600 Resolution Capaci…
1132×1134
globalsources.com
Cie 4.3-inch Serial Screen 480*272 Resolution Capaciti…
1132×1134
globalsources.com
Cie 4.3-inch Serial Screen 480*272 Resolution Capaciti…
480×480
globalsources.com
Cie 4.3-inch Serial Screen 480*272 Resolution Capaciti…
800×800
globalsources.com
Cie 3.35-inch Serial Screen 320*480 Resolution Capaciti…
Some results have been hidden because they may be inaccessible to you.
Show inaccessible results
See more images
Recommended for you
Sponsored
Report an inappropriate content
Please select one of the options below.
Not Relevant
Offensive
Adult
Child Sexual Abuse
Feedback