The photos you provided may be used to improve Bing image processing services.
Privacy Policy
|
Terms of Use
Can't use this link. Check that your link starts with 'http://' or 'https://' to try again.
Unable to process this search. Please try a different image or keywords.
Try Visual Search
Search, identify objects and text, translate, or solve problems using an image
Drag one or more images here,
upload an image
or
open camera
Drop images here to start your search
To use Visual Search, enable the camera in this browser
All
Search
Images
Inspiration
Create
Collections
Videos
Maps
News
More
Shopping
Flights
Travel
Notebook
Top suggestions for Stack Push Pop Program in C
Stack Push
and Pop
Push Pop Program
Stack Program in C
Stack Operations Push
and Pop
Push Pop Peek
in Stack in C Program
Stack Push Pop in C
++
Programm of
Stack in Push Pop
Animation for
Stack Push Pop in C
Push Operation
in Stack
Stack Pointer
Push Pop
Stack Push Pop
Display Program in C
Stack Pop C-
code
Stack Push
Function C
Push and Pop in C
Print
Stack Push Pop Program in C
Simple with Comments
Algorithm for Push and
Pop Operation in Stack
Using Push and
Pop in C Example
Push Pop Peep
in Stack in C
Stack Pointer Push
and Pop in Tamil
Push Pop
Top Stacs
Push and Pop
Defination in C
Push Pop Stack
Emu86
Array Implementation of
Stack in C Program
Stack Push and Pop
with Registers in Hardware
Stack in C
Programming
Stack Program in C
Data Structure
Push and Pop
Problems
Animation for
Stack Push Pop in C Download
Define Push and
Pop in Stack
Push and Pop Operation
in Stack in Python Programs
Push and Pop in
Assembly Language
Linked Representation of Stack in C
Only for Pop and Push Short Program
Pop and Push Program in C
Greek
Examples of
Stack Push and Pop
Push and Pop Operation
in Stack in Microprocessor
Stack Push Pop
Pictorial Link List
Pop in Stack
Programize
ArrayLists for
Push Pop Stacks
Stack Push Pop
and Show
Stack in
Turbo C
Push Pop
Linked List
Algo for Push and
Pop in Stack in C
Write the Program in Push Pop
and Show in C++
Push Pop Operation in Stack in C
Diagram and Image
How Does Push Work
in C in the Stack
Easy Program of Push
and Pop in C++
Stack Diagram Best
Push Pop Display
Stack Push Pop
Real Life Example
Push Pop Stack
Awk Example Script
Stack Basic Program in
Turbo C
Explore more searches like Stack Push Pop Program in C
Pop
Diagram
Pop
Operation
3D Illustration
PNG
Roulette
Gfg
Pop
Operation
Operation
DS GIF
Pop Flowchart
OpenGL
Flow Chart
Function
People interested in Stack Push Pop Program in C also searched for
Function
Call
Programming
Diagram
Data
Structure
Linear Data
Structure
Code
Dev
Heap
Structure
How
Create
Labeled
Diagram
Simple
Program
Simple
Code
Graph
For
Program
Execution
JPG
Images
Char
Algorithm
Meaning
Creating
Multiple
Example
Pointer
Program
Conclusion
Advantages
Program
For
Using Array
Programming
Include
Inbuilt
Implement
How
Print
Autoplay all GIFs
Change autoplay and other image settings here
Autoplay all GIFs
Flip the switch to turn them on
Autoplay GIFs
Image size
All
Small
Medium
Large
Extra large
At least... *
Customized Width
x
Customized Height
px
Please enter a number for Width and Height
Color
All
Color only
Black & white
Type
All
Photograph
Clipart
Line drawing
Animated GIF
Transparent
Layout
All
Square
Wide
Tall
People
All
Just faces
Head & shoulders
Date
All
Past 24 hours
Past week
Past month
Past year
License
All
All Creative Commons
Public domain
Free to share and use
Free to share and use commercially
Free to modify, share, and use
Free to modify, share, and use commercially
Learn more
Clear filters
SafeSearch:
Moderate
Strict
Moderate (default)
Off
Filter
Stack Push
and Pop
Push Pop Program
Stack Program in C
Stack Operations Push
and Pop
Push Pop Peek
in Stack in C Program
Stack Push Pop in C
++
Programm of
Stack in Push Pop
Animation for
Stack Push Pop in C
Push Operation
in Stack
Stack Pointer
Push Pop
Stack Push Pop
Display Program in C
Stack Pop C-
code
Stack Push
Function C
Push and Pop in C
Print
Stack Push Pop Program in C
Simple with Comments
Algorithm for Push and
Pop Operation in Stack
Using Push and
Pop in C Example
Push Pop Peep
in Stack in C
Stack Pointer Push
and Pop in Tamil
Push Pop
Top Stacs
Push and Pop
Defination in C
Push Pop Stack
Emu86
Array Implementation of
Stack in C Program
Stack Push and Pop
with Registers in Hardware
Stack in C
Programming
Stack Program in C
Data Structure
Push and Pop
Problems
Animation for
Stack Push Pop in C Download
Define Push and
Pop in Stack
Push and Pop Operation
in Stack in Python Programs
Push and Pop in
Assembly Language
Linked Representation of Stack in C
Only for Pop and Push Short Program
Pop and Push Program in C
Greek
Examples of
Stack Push and Pop
Push and Pop Operation
in Stack in Microprocessor
Stack Push Pop
Pictorial Link List
Pop in Stack
Programize
ArrayLists for
Push Pop Stacks
Stack Push Pop
and Show
Stack in
Turbo C
Push Pop
Linked List
Algo for Push and
Pop in Stack in C
Write the Program in Push Pop
and Show in C++
Push Pop Operation in Stack in C
Diagram and Image
How Does Push Work
in C in the Stack
Easy Program of Push
and Pop in C++
Stack Diagram Best
Push Pop Display
Stack Push Pop
Real Life Example
Push Pop Stack
Awk Example Script
Stack Basic Program in
Turbo C
297×545
tutorialride.com
Push, pop & display stack e…
265×509
tutorialride.com
Push & pop items from stri…
640×542
cprogrammingcode.com
Programming Tutorials: C Program to Implement a Stack …
615×350
cprogrammingcode.com
Programming Tutorials: C Program to Implement a Stack Using Array
Related Products
Data Structure Book
Overflow T-Shirt
Fidget Toy
495×640
slideshare.net
Stack push pop | PDF
2048×2650
slideshare.net
Stack push pop | PDF
316×320
Weebly
Stack Push And Pop Program download free …
676×378
sourcecodester.com
Stack Push and Pop Program | SourceCodester
2409×2422
naukri.com
Stack Push and Pop Program in C - Naukri C…
1200×700
naukri.com
Stack Push and Pop Program in C - Naukri Code 360
2048×1430
thecrazyprogrammer.com
Program for Stack in C [Push, Pop, Display]
480×360
blogspot.com
c++ stack push pop example project ~ C++ Programming Tut…
401×224
blogspot.com
c++ stack push pop example project ~ C++ Programming Tutorial for Beginners
Explore more searches like
Stack Push
Pop Program in C
Pop Diagram
Pop Operation
3D Illustration PNG
Roulette
Gfg Pop
Operation
Operation DS GIF
Pop Flowchart OpenGL
Flow Chart Function
1160×1320
chegg.com
Solved Write a C code to push an…
765×197
programmingboss.com
Push pop operation using stack in C
803×423
markaicode.com
How to use C++ STL Stack push() and pop() Operations | Markaicode - AI ...
3780×1890
dsavisualizer.in
Stack Push and Pop Visualizer | Understand Stack Operations with Code ...
1620×2096
studypool.com
SOLUTION: Stack Operations (PUSH…
1338×873
pdfprof.com
PDF Télécharger c program stack push pop Gratuit PDF | PDFprof.com
507×280
trytoprogram.com
Stack in C Programming (Program) - A Deeper Look
914×715
trytoprogram.com
Stack in C Programming (Program) - A Deeper Look
387×502
t4tutorials.com
Stack Push Pop Traverse Implem…
814×482
Programiz
Stack Data Structure and Implementation in Python, Java and C/C++
1620×2594
studypool.com
SOLUTION: Implementatio…
1620×2181
studypool.com
SOLUTION: Implementation …
1280×720
kscheme.msbtediploma.in
Data Structure Using C (313301) Practical No.16: Write a 'C' Program to ...
575×386
kscheme.msbtediploma.in
Data Structure Using C (313301) Practical No.16: Write a 'C' Progr…
399×665
w3resource.com
C - Push and pop for both st…
556×297
w3resource.com
C - Push and pop for both stacks using a single array
493×606
w3resource.com
C - Reverse a stack using pus…
808×526
w3resource.com
C - Reverse a stack using push and pop
People interested in
Stack
Push Pop Program
in C
also searched for
Function Call
Programming Diagram
Data Structure
Linear Data Structure
Code Dev
Heap Structure
How Create
Labeled Diagram
Simple Program
Simple Code
Graph For
Program Execution
409×963
csepedia.com
Program in C++ to Implement S…
861×697
w3resource.com
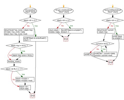
C - Stack push, pop, get middle, and delete middle elements
564×405
w3resource.com
C - Stack push, pop, get middle, and delete middle elements
1050×652
w3resource.com
C - Stack push, pop, get middle, and delete middle elements
Some results have been hidden because they may be inaccessible to you.
Show inaccessible results
See more images
Recommended for you
Sponsored
Report an inappropriate content
Please select one of the options below.
Not Relevant
Offensive
Adult
Child Sexual Abuse
Feedback