The photos you provided may be used to improve Bing image processing services.
Privacy Policy
|
Terms of Use
Can't use this link. Check that your link starts with 'http://' or 'https://' to try again.
Unable to process this search. Please try a different image or keywords.
Try Visual Search
Search, identify objects and text, translate, or solve problems using an image
Drag one or more images here,
upload an image
or
open camera
Drop images here to start your search
To use Visual Search, enable the camera in this browser
All
Search
Images
Inspiration
Create
Collections
Videos
Maps
News
More
Shopping
Flights
Travel
Notebook
Top suggestions for Convolution Probability
Convolution
Filter
Convolution
Matrix
Convolution
Kernel
Convolution
Example
Convolution
Sum
Convolution
Table
Convolution
Animation
Convolution
Operation
Convolution
Equation
2D
Convolution
Convolution
Formula
Gaussian
Convolution
1D
Convolution
Convolution
Theorem
Discrete Convolution
Formula
Convolution
Theorem Examples
Convolution
Integral Examples
Proof of
Convolution Theorem
Convolution
Effect
FFT
Convolution
Convolution
Summation Table
Convolution
Smoothing
Convolution
of Triangle Function with Itself
Normal
Convolution
Convolution
Gausian
Normalized
Convolution
Convolution
of Densities
Convolution
Square
Convolution
Sign
Convolution
in Mathematics
Convolution
Plot
Convolution
of Two Functions Example
Convolutoin
Table
Convolution
of Two Triangles
Convolution
Table Method
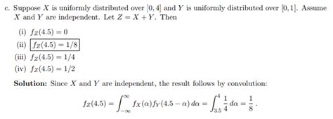
Probability
Line
Convolution
Differential Equations
Gauss
Convolution
Convolution
of Square Wave
Convolution
of 3 Functions
FFT Circular
Convolution
Fourier Transform
Properties Table
Convolution
of 2 Square Waves
Uniform
Convergence
Convolution
of Two Exponentials
Central
Convolution
Convolution
of Two Square Pulses
Uniform Distribution
Examples
Convolution
of Unit Step and Exponential
Image
Convolution
Explore more searches like Convolution Probability
Integral
Examples
Impulse
Response
Discrete-Time
Linear
Algebra
Fourier
Transform
Neural Network
Diagram
Symbol.png
Digital Signal
Processing
Kernel
Line
Gaussian
Kernel
DepthWise
Separable
Computer
Vision
Cross-Correlation
Dot
Product
Kernel
Texture
Integral
Graph
Neural
Network
Block
Diagram
Laplace
Transform
SDR
Schematic
Matched
Filter
Edge
Detection
Triangle
Square
Signal
Processing
Delta
Function
Feature
Map
2D
Animation
Network
Diagram
Differential
Equations
Kernel
Filter
Two-Dimensional
Padding
GIF
Reverb
Dilated
Separable
Layer
Product
1X1
Cross-Correlation
vs
Signal
System
Atrous
Theorem Fourier
Transform
Gaussian
Analyze
Images
2D
People interested in Convolution Probability also searched for
Simple
Example
Animation
Stride
Deformable
Neural Network
Architecture
Shape
2
Signals
Mathematical
Images
Example
Full
Autoplay all GIFs
Change autoplay and other image settings here
Autoplay all GIFs
Flip the switch to turn them on
Autoplay GIFs
Image size
All
Small
Medium
Large
Extra large
At least... *
Customized Width
x
Customized Height
px
Please enter a number for Width and Height
Color
All
Color only
Black & white
Type
All
Photograph
Clipart
Line drawing
Animated GIF
Transparent
Layout
All
Square
Wide
Tall
People
All
Just faces
Head & shoulders
Date
All
Past 24 hours
Past week
Past month
Past year
License
All
All Creative Commons
Public domain
Free to share and use
Free to share and use commercially
Free to modify, share, and use
Free to modify, share, and use commercially
Learn more
Clear filters
SafeSearch:
Moderate
Strict
Moderate (default)
Off
Filter
Convolution
Filter
Convolution
Matrix
Convolution
Kernel
Convolution
Example
Convolution
Sum
Convolution
Table
Convolution
Animation
Convolution
Operation
Convolution
Equation
2D
Convolution
Convolution
Formula
Gaussian
Convolution
1D
Convolution
Convolution
Theorem
Discrete Convolution
Formula
Convolution
Theorem Examples
Convolution
Integral Examples
Proof of
Convolution Theorem
Convolution
Effect
FFT
Convolution
Convolution
Summation Table
Convolution
Smoothing
Convolution
of Triangle Function with Itself
Normal
Convolution
Convolution
Gausian
Normalized
Convolution
Convolution
of Densities
Convolution
Square
Convolution
Sign
Convolution
in Mathematics
Convolution
Plot
Convolution
of Two Functions Example
Convolutoin
Table
Convolution
of Two Triangles
Convolution
Table Method
Probability
Line
Convolution
Differential Equations
Gauss
Convolution
Convolution
of Square Wave
Convolution
of 3 Functions
FFT Circular
Convolution
Fourier Transform
Properties Table
Convolution
of 2 Square Waves
Uniform
Convergence
Convolution
of Two Exponentials
Central
Convolution
Convolution
of Two Square Pulses
Uniform Distribution
Examples
Convolution
of Unit Step and Exponential
Image
Convolution
600×270
chebfun.org
Convolution of probability distributions » Chebfun
600×270
chebfun.org
Convolution of probability distributions » Chebfun
600×270
chebfun.org
Convolution of probability distributions » Chebfun
GIF
468×147
apoorvaj.io
Convolution and probability theory
Related Products
Convolutional Neural Networks
Theorem Book
Discrete Convolution Ex…
600×270
chebfun.org
Convolution of probability distributions » Chebfun
480×360
statisticshowto.com
Convolution of Probability Distributions - Statistics How To
483×72
statisticshowto.com
Convolution of Probability Distributions - Statistics How To
476×68
statisticshowto.com
Convolution of Probability Distributions - Statistics How To
649×233
Stack Exchange
Probability question about convolution - Mathematics Stack Exchange
Explore more searches like
Convolution
Probability
Integral Examples
Impulse Response
Discrete-Time
Linear Algebra
Fourier Transform
Neural Network Diagram
Symbol.png
Digital Signal Processing
Kernel Line
Gaussian Kernel
DepthWise Separable
Computer Vision
500×476
researchgate.net
Within distance probability: convolution. | Download Sc…
768×1024
Scribd
Convolution of Probability Distrib…
576×455
thoughtsre.substack.com
MathWalkthrough: Convolution of Probability Distributions
474×355
thoughtsre.substack.com
MathWalkthrough: Convolution of Probability Distributions
801×750
math.stackexchange.com
Probability/Convolution 2 Questions - Can Someone …
1551×939
pilow.fr
Probabilities with convolutions — Pierre Lauprêtre — Fullstack ...
896×337
math.stackexchange.com
integration - Why do Convolution Integrals appear in Probability ...
1200×600
github.com
GitHub - charlesfrye/Convolution-Tutorial: Tutorial on Convolutions for ...
1920×1080
math.stackexchange.com
statistics - Convolution of probability mass functions (3 non ...
610×132
math.stackexchange.com
proof of convolution theorem in probability for continuous random ...
458×120
math.stackexchange.com
proof of convolution theorem in probability for continuous random ...
664×522
researchgate.net
Probability of detection for a convolutional code with | Downloa…
1024×541
technobyte.org
Convolution - Derivation, types and properties
1024×576
thewolfsound.com
Convolution in Probability: Sum of Independent Random Variables (With ...
People interested in
Convolution
Probability
also searched for
Simple Example
Animation
Stride
Deformable
Neural Network Architecture
Shape
2 Signals
Mathematical
Images Example
Full
1024×768
slideserve.com
PPT - Convolution PowerPoint Presentation, fr…
826×316
Reddit
[probability] Convolution of two independent random variables : learnmath
2048×1536
slideshare.net
Convolution | PPTX
850×243
researchgate.net
Probability density of the deviation of the convolution weights for the ...
850×1100
researchgate.net
(PDF) Boolean convolution of pr…
412×235
Stack Exchange
Plotting the convolution of the same probability density function with ...
412×235
Stack Exchange
Plotting the convolution of the same probability density function with ...
403×193
researchgate.net
Probability density function of the convolution of two independently ...
1280×720
livewiki.com
Understanding Convolution: A Fundamental Mathematical Operation
193×193
researchgate.net
Probability density function of the convo…
850×274
researchgate.net
Convolution calculation process. | Download Scientific Diagram
1072×1242
semanticscholar.org
Figure 1 from Tree convolution for proba…
Some results have been hidden because they may be inaccessible to you.
Show inaccessible results
Report an inappropriate content
Please select one of the options below.
Not Relevant
Offensive
Adult
Child Sexual Abuse
Feedback