The photos you provided may be used to improve Bing image processing services.
Privacy Policy
|
Terms of Use
Can't use this link. Check that your link starts with 'http://' or 'https://' to try again.
Unable to process this search. Please try a different image or keywords.
Try Visual Search
Search, identify objects and text, translate, or solve problems using an image
Drag one or more images here,
upload an image
or
open camera
Drop images here to start your search
To use Visual Search, enable the camera in this browser
All
Search
Images
Inspiration
Create
Collections
Videos
Maps
News
More
Shopping
Flights
Travel
Notebook
Top suggestions for Dynamic Capability Model
Dynamic Capability
Framework
Strategic
Capability
Organizational
Capability
Appel
Dynamic Capability
Dynamic Capability
Theory
Organization
Capability
Capability
Building
Dynamic Capability
and Strategic Management
Business Capability
Examples
Element of
Dynamic Capability
Dynamic Capability
Hirerarchy
Business Capability
Mapping
Business Capability
Map
Dynamic Capability
View
Performance
Capability
Strategic
Capabilities
Capability
Manager
Business Capability
Map Example
Dynamic Capabilities
and Strategic Management PDF
Dynamic Capability
Summary
Netflix
Dynamic Capability
Relationship Learning
Dynamic Capability
Capability
Building Process
Capability
Strategy
Dynamic Capabilities
Teece
Innovation
Capability Model
What Is
Dynamic Capabilities
Dynamic Capability
and Operational Capability
Dynamic
Change
Dynamic Capability
Framework Treece
Capability
Approach
Data
Capability Model
Stable Backbone
Dynamic Capability
Dynamic
Cabability Framework
Dynamic Capability
Matrix
Managerial
Capabilities
Capabilities
Presentation
Thical Leadership
Dynamic Capability Sem
Capacity vs
Capability
Ecological
Capability
Enterprise Dynamic Capability
Evolution Model
Amartya Sen
Capability Approach
Capabilities
Clip Art
Dynamic Capability
Sensory
Dynamic
Execution
Dynamic
Capablities
Dynamic
Organisation
Dynamic Capability
Theory Book
Digital Transformation
Dynamic Capability Theory
Explore more searches like Dynamic Capability Model
Enterprise
Business
MS
Office
Finance
Domain
Digital
Transformation
Risk
Management
UK Higher
Education
Supply
Chain
Business
Finance
Customer
Engagement
Call
Center
Project
Management
Business.
It
Service
Desk
Policy
Management
Business
Partner
Azure
Cloud
Network
Technology
Goal
Setting
Crisis
Management
Data
Management
Talent
Development
Business Architecture
Guild
Health
Care
What
is
Learning Management
System
Wealth
Management
Health Care
Business
Retail
Business
Cheat
Sheet
ITIL Service
Management
Manufacturing
Business
Higher
Education
Information
Technology
Technical
Business
Process
Automation
Dynamics
CRM
Information
Security
Business
Change
Business
Analysis
Government
Business
SAP
Business
Service
Innovation
What Is
Business
Australian
Government
Conceptual
Framework
Non-Profit
Business
Knowledge
Management
Higher Education
Marketing
Medical
Technology
Level
1 2
People interested in Dynamic Capability Model also searched for
Enterprise Resource
Planning
Daniel
Lambert
Insurance
Company
Matrix
Innovation
Business
Analyst
Insurance
Business
Digital
Marketing
Salesforce
Banking
Business
Graphics
Product
Management
Traditional
IT
McKinsey
For
Kindergarten
Acord
Business
Autoplay all GIFs
Change autoplay and other image settings here
Autoplay all GIFs
Flip the switch to turn them on
Autoplay GIFs
Image size
All
Small
Medium
Large
Extra large
At least... *
Customized Width
x
Customized Height
px
Please enter a number for Width and Height
Color
All
Color only
Black & white
Type
All
Photograph
Clipart
Line drawing
Animated GIF
Transparent
Layout
All
Square
Wide
Tall
People
All
Just faces
Head & shoulders
Date
All
Past 24 hours
Past week
Past month
Past year
License
All
All Creative Commons
Public domain
Free to share and use
Free to share and use commercially
Free to modify, share, and use
Free to modify, share, and use commercially
Learn more
Clear filters
SafeSearch:
Moderate
Strict
Moderate (default)
Off
Filter
Dynamic Capability
Framework
Strategic
Capability
Organizational
Capability
Appel
Dynamic Capability
Dynamic Capability
Theory
Organization
Capability
Capability
Building
Dynamic Capability
and Strategic Management
Business Capability
Examples
Element of
Dynamic Capability
Dynamic Capability
Hirerarchy
Business Capability
Mapping
Business Capability
Map
Dynamic Capability
View
Performance
Capability
Strategic
Capabilities
Capability
Manager
Business Capability
Map Example
Dynamic Capabilities
and Strategic Management PDF
Dynamic Capability
Summary
Netflix
Dynamic Capability
Relationship Learning
Dynamic Capability
Capability
Building Process
Capability
Strategy
Dynamic Capabilities
Teece
Innovation
Capability Model
What Is
Dynamic Capabilities
Dynamic Capability
and Operational Capability
Dynamic
Change
Dynamic Capability
Framework Treece
Capability
Approach
Data
Capability Model
Stable Backbone
Dynamic Capability
Dynamic
Cabability Framework
Dynamic Capability
Matrix
Managerial
Capabilities
Capabilities
Presentation
Thical Leadership
Dynamic Capability Sem
Capacity vs
Capability
Ecological
Capability
Enterprise Dynamic Capability
Evolution Model
Amartya Sen
Capability Approach
Capabilities
Clip Art
Dynamic Capability
Sensory
Dynamic
Execution
Dynamic
Capablities
Dynamic
Organisation
Dynamic Capability
Theory Book
Digital Transformation
Dynamic Capability Theory
640×640
researchgate.net
Dynamic Capability Model | Download Scientific Diagr…
850×513
researchgate.net
Dynamic Capability Model | Download Scientific Diagram
320×320
researchgate.net
A dynamic capability model | Download Scientific Dia…
850×470
researchgate.net
A dynamic capability model | Download Scientific Diagram
597×597
researchgate.net
A dynamic capability model | Download Scie…
850×422
researchgate.net
Integrated model of dynamic capability and knowledge management ...
320×320
researchgate.net
Dynamic capability model from Piening (2013) | D…
640×640
researchgate.net
Dynamic Capability and Competitive Advantag…
640×640
researchgate.net
Dynamic capability model from Piening (2…
850×709
researchgate.net
Dynamic Capability based on Innovation Manageme…
367×367
researchgate.net
A Dynamic Capability-Based Model of The …
582×370
researchgate.net
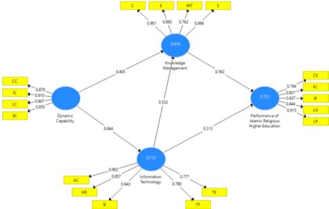
Dynamic Capability Model toward Islamic HEI Performance through ...
370×370
researchgate.net
Dynamic Capability Model toward Islami…
850×491
ResearchGate
A process model for building relational dynamic capability. | Download ...
Explore more searches like
Dynamic
Capability Model
Enterprise Business
MS Office
Finance Domain
Digital Transformation
Risk Management
UK Higher Education
Supply Chain
Business Finance
Customer Engagement
Call Center
Project Management
Business. It
603×603
researchgate.net
| Model path diagram of organizational learning, d…
850×578
researchgate.net
| Model path diagram of organizational learning, dynamic capability ...
459×459
researchgate.net
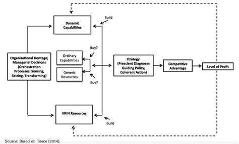
1: The dynamic capability process framework (Teec…
640×640
researchgate.net
Proposed Dynamic Capability Using and Dev…
749×780
researchgate.net
Key elements of dynamic capability | Download Ta…
850×457
researchgate.net
Dynamic Capability Approach to Strategy Analysis: A Practical ...
850×444
researchgate.net
Proposed conceptual framework, based on the dynamic capability ...
320×320
researchgate.net
Proposed conceptual framework, based on t…
850×590
researchgate.net
Organizational practices that indicate a dynamic capability | Do…
638×479
alchetron.com
Dynamic capabilities - Alchetron, The Free Social Encyclopedia
850×391
ResearchGate
Historical Models of Change in the Dynamic Capability Framework ...
960×540
collidu.com
Dynamic Capabilities PowerPoint and Google Slides Template - PPT Slides
850×1100
ResearchGate
(PDF) A dynamic capability frame…
1134×652
semanticscholar.org
Figure 1 from Dynamic capability matters: Uncovering its fundamental ...
850×377
researchgate.net
A dynamic capabilities model of an organizational capacity for ...
640×640
researchgate.net
Foundation of Dynamic Capabilities Model F…
768×432
businessenterprising.com
Dynamic Capabilities Framework
People interested in
Dynamic
Capability Model
also searched for
Enterprise Resource Pla
…
Daniel Lambert
Insurance Company
Matrix
Innovation
Business Analyst
Insurance Business
Digital Marketing
Salesforce
Banking Business
Graphics
Product Management
850×411
researchgate.net
Foundation of Dynamic Capabilities Model. Adapted from Teece 2007 ...
850×499
researchgate.net
The dynamic capabilities model "Combination, reconfiguration, and asset ...
629×629
researchgate.net
The dynamic capabilities framework…
850×546
researchgate.net
The dynamic capabilities framework. | Download Scientific Diagram
Some results have been hidden because they may be inaccessible to you.
Show inaccessible results
Report an inappropriate content
Please select one of the options below.
Not Relevant
Offensive
Adult
Child Sexual Abuse
Feedback