The photos you provided may be used to improve Bing image processing services.
Privacy Policy
|
Terms of Use
Can't use this link. Check that your link starts with 'http://' or 'https://' to try again.
Unable to process this search. Please try a different image or keywords.
Try Visual Search
Search, identify objects and text, translate, or solve problems using an image
Drag one or more images here,
upload an image
or
open camera
Drop images here to start your search
To use Visual Search, enable the camera in this browser
All
Search
Images
Inspiration
Create
Collections
Videos
Maps
News
More
Shopping
Flights
Travel
Notebook
Top suggestions for ATM Computer
ATM
Card Machine
ATM
Touch Screen
ATM
Machine Design
First ATM
Machine
ATM
Security
Diebold
ATM
ATM
Router
Hyosung ATM
Machine
ATM
Machine Business
ATM
Cash Machine
ATM
Network
Uses of
Computer in ATM
Using ATM
Machine
ATM Computer
Inside
ATM
Word
ATM
Repair
ATM
Card Skimmer
ATM
Interface
New ATM
Machine
ATM
Skimmer Device
Computer
Used in ATM
ATM
Display
Máy
ATM
ATM
Out of Service
ATM
Machine Manufacturers
ATM
Monitor
Bank ATM
Machine
ATM
Jackpotting
ATM
Clip Art
Modern ATM
Machines
Type of Computer
Used in ATM
ATM
Asynchronous Transfer Mode
Computer
Teller
ATM
Keyboard
Special Purpose of
Computer ATM
ATM
Monitoring
Vortex ATM
Machine
ATM Computer
Rugged De
Plus System
ATM
ATM
Network Diagram
ATM
India
ATM
Receipt Printer
ATM
Cabinet
ATM
Cash Handler
Credit Card
ATM Machine
ATM
Bank Meaning
ATM
PC Core
ATM
Machine Price
ATM
Machine for Sale
ATM
Machine Model
Refine your search for ATM Computer
Network
Diagram
Rugged Notebook
De
Full
Form
Network
De
Technology
Inside
Handheld
Rnb800
Internal
Meaning
Machine
Rugged
De
Is
Use
Host
Science
Screen
Explore more searches like ATM Computer
Cash
Machine
Touch
Screen
Machine Cartoon
Png
Take Out
Money
Machine
Design
Cash
Withdrawal
Clip
Art
Near
Me
Card
Skimmer
South
Africa
Card
Reader
Cash
Deposit
Bank
America
Inside
Sign
Card
Pin
Out
Service
Check
Deposit
Card
Skimming
For
Kids
Money
Machine
Card
Scanner
First
Cabinets
Mobile
Logo
BCA
System
Fees
Diagram
Chase
FNB
Micro
People interested in ATM Computer also searched for
Card
Logo
Bitcoin
Cash
Automated Teller
Machine
Present
Design
Withdrawing
Money
Card
Slot
Kartu
Card Skimming
Devices
Room
Business
Interface
Fraud
Genmega
Smart
Chase
Bank
CryPto
Red
Old
Autoplay all GIFs
Change autoplay and other image settings here
Autoplay all GIFs
Flip the switch to turn them on
Autoplay GIFs
Image size
All
Small
Medium
Large
Extra large
At least... *
Customized Width
x
Customized Height
px
Please enter a number for Width and Height
Color
All
Color only
Black & white
Type
All
Photograph
Clipart
Line drawing
Animated GIF
Transparent
Layout
All
Square
Wide
Tall
People
All
Just faces
Head & shoulders
Date
All
Past 24 hours
Past week
Past month
Past year
License
All
All Creative Commons
Public domain
Free to share and use
Free to share and use commercially
Free to modify, share, and use
Free to modify, share, and use commercially
Learn more
Clear filters
SafeSearch:
Moderate
Strict
Moderate (default)
Off
Filter
ATM
Card Machine
ATM
Touch Screen
ATM
Machine Design
First ATM
Machine
ATM
Security
Diebold
ATM
ATM
Router
Hyosung ATM
Machine
ATM
Machine Business
ATM
Cash Machine
ATM
Network
Uses of
Computer in ATM
Using ATM
Machine
ATM Computer
Inside
ATM
Word
ATM
Repair
ATM
Card Skimmer
ATM
Interface
New ATM
Machine
ATM
Skimmer Device
Computer
Used in ATM
ATM
Display
Máy
ATM
ATM
Out of Service
ATM
Machine Manufacturers
ATM
Monitor
Bank ATM
Machine
ATM
Jackpotting
ATM
Clip Art
Modern ATM
Machines
Type of Computer
Used in ATM
ATM
Asynchronous Transfer Mode
Computer
Teller
ATM
Keyboard
Special Purpose of
Computer ATM
ATM
Monitoring
Vortex ATM
Machine
ATM Computer
Rugged De
Plus System
ATM
ATM
Network Diagram
ATM
India
ATM
Receipt Printer
ATM
Cabinet
ATM
Cash Handler
Credit Card
ATM Machine
ATM
Bank Meaning
ATM
PC Core
ATM
Machine Price
ATM
Machine for Sale
ATM
Machine Model
1020×765
scribd.com
Atm | PDF | Automated Teller Machine | Embedded System
768×1024
scribd.com
Atm System | PDF | Automat…
768×1024
scribd.com
Software Architecture A…
768×1024
scribd.com
ARM7 Based Smart ATM Ac…
Related Products
Card Holder
Machine Toy
Mini ATM Safe Box
1200×700
naukri.com
ATM in Computer Network - Naukri Code 360
800×800
sycomputercase.com
Factory direct White ATM Computer Case - Deskt…
1400×3839
behance.net
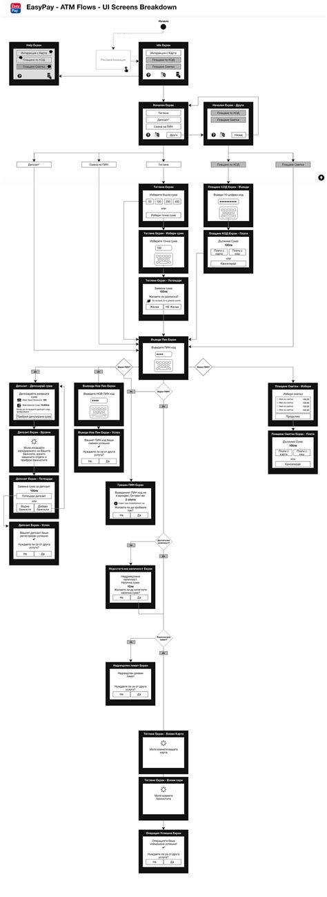
ATM Design on Behance
1000×1000
sycomputercase.com
Black ATM Computer Case | Factory Direct Desktop PC Cas…
640×480
slideshare.net
ATM_Computer _networks ppt .ppt
1300×845
alamy.com
ATM with Technology Motherboard Digital. ATM and Computer Circuit Boa…
1500×1005
chooseatm.com
Inside the Box: Understanding ATM Hardware and Software — Choose A…
800×800
sycomputercase.com
Factory direct Hy-049 Black ATM Computer …
800×800
sycomputercase.com
Factory Direct: Hy-030 Black ATM Computer …
800×800
sycomputercase.com
Hy-019 Black ATM Computer Case Deskt…
800×534
Dreamstime
ATM or computer? stock photo. Image of bank, card, banking - 644928
Refine your search for
ATM Computer
Network Diagram
Rugged Notebook De
Full Form
Network
De
Technology
Inside
Handheld
Rnb800
Internal
Meaning
Machine
800×800
sycomputercase.com
Hy-100 Black ATM Computer Case Deskto…
365×862
yourdictionary.com
Atm-machine dictionary defi…
1024×768
SlideServe
PPT - ATM PowerPoint Presentation, free download - ID:1440332
320×240
slideshare.net
ATM .pptx
768×1024
Scribd
ATM_Design.pdf atm design | De…
600×732
schemesnet.com
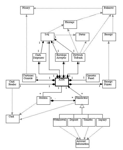
Architecture Diagram For Atm System
1024×768
SlideServe
PPT - ATM Security PowerPoint Presentation, free download - ID:613434
740×628
github.com
GitHub - Rana5Ahmed/ATM-Microprocessor: ATM assembly …
1024×768
slideserve.com
PPT - AN ATM COUNTER PowerPoint Presentation, free download - ID:5510525
2800×1991
behance.net
ATM Interface Design - Case study on Behance
1920×3581
behance.net
ATM Interface Design - Case …
1024×768
SlideServe
PPT - Towards ATM PowerPoint Presentation, fre…
800×800
shengyukeyboard.com
Factory Direct: White Hy-049W ATM Com…
2048×1536
slideshare.net
Atm system_project | PPT
1200×600
github.com
GitHub - bassantatef/ATM-based-bank-system-Design-using-Verilog
1200×1690
Dreamstime
Computer ATM stock image. Image of lap…
903×1000
indiamart.com
BANK ATM Machine in Amb…
638×478
slideshare.net
Atm devices and interfaces | PPTX
1200×670
resolutionsforyou.com
Architecture diagram for atm system
Explore more searches like
ATM
Computer
Cash Machine
Touch Screen
Machine Cartoon Png
Take Out Money
Machine Design
Cash Withdrawal
Clip Art
Near Me
Card Skimmer
South Africa
Card Reader
Cash Deposit
1300×1065
alamy.com
Online payments concept with atm inside the computer screen Stoc…
Some results have been hidden because they may be inaccessible to you.
Show inaccessible results
See more images
Recommended for you
Sponsored
Report an inappropriate content
Please select one of the options below.
Not Relevant
Offensive
Adult
Child Sexual Abuse
Feedback