The photos you provided may be used to improve Bing image processing services.
Privacy Policy
|
Terms of Use
Can't use this link. Check that your link starts with 'http://' or 'https://' to try again.
Unable to process this search. Please try a different image or keywords.
Try Visual Search
Search, identify objects and text, translate, or solve problems using an image
Drag one or more images here,
upload an image
or
open camera
Drop images here to start your search
To use Visual Search, enable the camera in this browser
All
Search
Images
Inspiration
Create
Collections
Videos
Maps
News
More
Shopping
Flights
Travel
Notebook
Top suggestions for Decomp Process
Decomposition
Process
Decomposition
Human Body
Early Human
Decomposition
Animal
Decomposition
Decomposing
Plant
Decomposition
Decomposition
Facts
Process
Decomposition Levels
Decomp
Define
Decomposition
Decomposing Human
Body Stages
Chemical
Decomposition
Decomposition
Steps
Decomposition
Def
Decomposition Process
Chemistry
Decomposition
Chart
Decomposition
Cycle
Decomposition Chemical
Reaction
Organic Matter
Decomposition
Functional Decomposition
Examples
Meaning of
Decomposition
Decomposition
Bacteria
Bacterial
Decomposition
Decomposition Computer
Science
Decomposition
Explained
What Is
Decompose
Process
Decomposition Template
Human Decomp
Stain
Process
Decomposition Framework
Decomposition Definition
Biology
Decomposition
Illustration
Decomposition
Diagram
Decomposition Process
Flows
Functional Decomposition
Diagram Example
Business
Decomposition
The Fascinating Process
of Human Decomposition
Breakdown
Decomposition
Litter
Decomposition
Module Decomposition
Diagram
Decomposition
Dfd
Active
Decomposition
Decomposition
Biology
Fresh
Decomposition
Human Decomposition
Stages
Human Decomposition
Process
Human Body
Decomposition
Decomposition
Meaning
Stages of
Decomp
System
Decomposition
Functional
Decomposition
Explore more searches like Decomp Process
Fly
Eggs
64
Logo
Sonic
Mania
Sonic
Origins
Pizza Tower
Demo 3
Sugary Spire Exhibition
Night
Fionna
Manager
Pokemon
Switch
Chiropractic
Table
Sonic
1
Protein Breakdown
Chart
Full
Arrest
Forces
Vector
Job
SM64
Mold
Spring
R175
SM64DS
Pusa
Iirc
Mark
Warning
Nulp
Definition
Blood
Shock
9
Martellato
People interested in Decomp Process also searched for
PS2
Games
CleanUp
1 Week
Dead
Polyethylene
Unit
Adding MP3s
into SM64
Cream
Autoplay all GIFs
Change autoplay and other image settings here
Autoplay all GIFs
Flip the switch to turn them on
Autoplay GIFs
Image size
All
Small
Medium
Large
Extra large
At least... *
Customized Width
x
Customized Height
px
Please enter a number for Width and Height
Color
All
Color only
Black & white
Type
All
Photograph
Clipart
Line drawing
Animated GIF
Transparent
Layout
All
Square
Wide
Tall
People
All
Just faces
Head & shoulders
Date
All
Past 24 hours
Past week
Past month
Past year
License
All
All Creative Commons
Public domain
Free to share and use
Free to share and use commercially
Free to modify, share, and use
Free to modify, share, and use commercially
Learn more
Clear filters
SafeSearch:
Moderate
Strict
Moderate (default)
Off
Filter
Decomposition
Process
Decomposition
Human Body
Early Human
Decomposition
Animal
Decomposition
Decomposing
Plant
Decomposition
Decomposition
Facts
Process
Decomposition Levels
Decomp
Define
Decomposition
Decomposing Human
Body Stages
Chemical
Decomposition
Decomposition
Steps
Decomposition
Def
Decomposition Process
Chemistry
Decomposition
Chart
Decomposition
Cycle
Decomposition Chemical
Reaction
Organic Matter
Decomposition
Functional Decomposition
Examples
Meaning of
Decomposition
Decomposition
Bacteria
Bacterial
Decomposition
Decomposition Computer
Science
Decomposition
Explained
What Is
Decompose
Process
Decomposition Template
Human Decomp
Stain
Process
Decomposition Framework
Decomposition Definition
Biology
Decomposition
Illustration
Decomposition
Diagram
Decomposition Process
Flows
Functional Decomposition
Diagram Example
Business
Decomposition
The Fascinating Process
of Human Decomposition
Breakdown
Decomposition
Litter
Decomposition
Module Decomposition
Diagram
Decomposition
Dfd
Active
Decomposition
Decomposition
Biology
Fresh
Decomposition
Human Decomposition
Stages
Human Decomposition
Process
Human Body
Decomposition
Decomposition
Meaning
Stages of
Decomp
System
Decomposition
Functional
Decomposition
1200×600
GitHub
GitHub - decomp/decomp: Components of a decompilation pipeline.
1020×1020
decomp.en.softonic.com
DeComp APK for Android - Download
1020×1020
decomp.en.softonic.com
DeComp APK for Android - Download
496×351
sixtysixwards.com
decomp-pic-1.png – sixty-six wards
Related Products
Magazine
Decomposition Notebook
Cordless Vacuum Cleaner
1200×630
learnprompting.org
Decomposed Prompting (DecomP): Breaking Down Complex Tasks for LLMs
704×396
prezi.com
Stages of Decomp by ambar vasquez on Prezi
700×393
prezi.com
stages of decomp by ardis warrenfells on Prezi
650×614
thebiocleanteam.com
Decomp Cleanup | Professional & Caring | The …
720×540
slideserve.com
PPT - The DECOMP PHYSICAL MODEL PowerPoint Presentation, free download ...
1024×768
slideserve.com
PPT - The DECOMP PHYSICAL MODEL PowerPoint Presentation, fr…
1024×768
slideserve.com
PPT - The DECOMP PHYSICAL MODEL PowerPoint Presentation, fr…
Explore more searches like
Decomp
Process
Fly Eggs
64 Logo
Sonic Mania
Sonic Origins
Pizza Tower Demo 3
Sugary Spire Exhibition Ni
…
Fionna Manager
Pokemon Switch
Chiropractic Table
Sonic 1
Protein Breakdown C
…
Full Arrest
1024×768
slideserve.com
PPT - The DECOMP PHYSICAL MODEL PowerPoint Presentati…
850×224
researchgate.net
7: Strategy of the 'decomp' Algorithm | Download High-Quality ...
1024×768
slideserve.com
PPT - What is the Decomp Physical Model? PowerPoint Presentation, free ...
1024×768
slideserve.com
PPT - What is the Decomp Physical Model? PowerPoint P…
1024×768
slideserve.com
PPT - THE DECOMP PHYSICAL MODEL PowerPoint Presentation, free download ...
850×633
researchgate.net
Implementation of a comp-decomp table. | Download Scientific Diagram
320×320
researchgate.net
The phantom and reconstructions. The term …
1024×768
slideserve.com
PPT - The DECOMP Physical Model (DPM) A Philosophical Muse of ...
386×249
researchgate.net
Performance of implementations in Figures 3 (Basic) and 4 (Decomp ...
780×470
iasexam.com
Process of Decomposition UPSC - Iasexam.com
850×619
researchgate.net
Decomposition Process | Download Scientific Diagram
975×476
see.cepel.br
Modelo DECOMP — Libs - Documentação
850×617
researchgate.net
Decomposition process. | Download Scientific Diagram
900×599
fotonin.com
An Overview of the Decommissioning Process - fotonin
850×237
researchgate.net
The proposed decomposition process | Download Scientific Diagram
693×861
researchgate.net
Proposed decomposition pro…
People interested in
Decomp
Process
also searched for
PS2 Games
CleanUp
1 Week Dead
Polyethylene Unit
Adding MP3s into SM64
Cream
927×760
biopassionate.net
Decomposition Process | biopassionate
850×881
researchgate.net
Decomposition of Process 1 | Download Scientific Diagram
850×560
researchgate.net
The decomposition process | Download Scientific Diagram
850×655
researchgate.net
Example of process decomposition. | Download Scientific Diagram
640×640
researchgate.net
High-speed photographs of the decompression process | Do…
1500×1575
shutterstock.com
Process Decomposition Nature Colored Vector Illust…
850×528
researchgate.net
Demonstration of the decomposition process. | Download Scientific Diagram
850×640
researchgate.net
The decomposition process by WD. | Download Scientific Diagram
Some results have been hidden because they may be inaccessible to you.
Show inaccessible results
Report an inappropriate content
Please select one of the options below.
Not Relevant
Offensive
Adult
Child Sexual Abuse
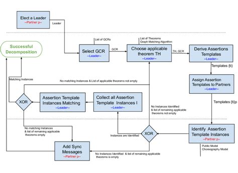
Feedback