The photos you provided may be used to improve Bing image processing services.
Privacy Policy
|
Terms of Use
Can't use this link. Check that your link starts with 'http://' or 'https://' to try again.
Unable to process this search. Please try a different image or keywords.
Try Visual Search
Search, identify objects and text, translate, or solve problems using an image
Drag one or more images here,
upload an image
or
open camera
Drop images here to start your search
To use Visual Search, enable the camera in this browser
All
Search
Images
Inspiration
Create
Collections
Videos
Maps
News
More
Shopping
Flights
Travel
Notebook
Top suggestions for Direct Development
Direct Development
Biology
Define
Direct Development
Direct
and Indirect Development
Direct Development
Example
Direct Development
Frog
Direct
or Indirect Development
Direct
Vs. Indirect Development
Direct Development
Animals
Social
Development Direct
Direct Development
Diagram
Direct Development
Definition
Biological
Development
Developer
Direct
Direct Development
Stafrish
Direct Development
Logo
Distinguish Between Direct
and Indirect Development
Metamorphosis and
Direct Development
Franchise
Development
Management
Development
Difference Between Direct
and Indirect Development
Direct
Life Cycle
Animal Growth and
Development
Direct
Line Game Development
Direct
and Indirect Buying
Direct Development
Hen
Direct
Mail Marketing
Do Mushrooms Have Metamorphic or
Direct Development
Professional Development
Definition
Neuron
Development
Animal Kingdom Direct
and Indirect Development
Paedomorphic vs
Direct Development
Dev
Direct
Phylum and
Direct Development Indirect Development
Direct Development
vs Planktonic Larval Development
Xbox Developer
Direct
Direct Development
in Marine Organisms
Development
Is Indirect Means
Ceratobatrachidae
Direct Development
Parts
Development
What Is the Difference Between
Direct and Indirect Development
Direct and Indirect Development
in Animals Figures
Examples Direct Development
Herpatology
Inheritant DNA Direct Development
On Organism
Program
Development
Developmental Direct
Participation
Locust Metamorphosis and
Development
Direct
Learning
Amphibian
Direct Development
Indirect Development
Meaning Biology
Direct
Support Professional
Explore more searches like Direct Development
Consumer
Icon
Line
Logo
Free
Kick
Speech
Re
English
Logo
What Is
Instagram
Nintendo
Online
Inverse
Variation
Consumer
PNG
Point
Pic
Customer
PNG
Object
Meaning
Marketing
Tools
Message
Logo
Tax
Diagram
Digital
Marketing
Marketing
Strategies
Tax
Graph
Connection
Logo.png
Banking
Logo
Video
Icon
Facebook
Png
Marketing Process
Examples
TV
Remote
Download
Link
Plus
Loan
Express Debit
Card
Cartoon
Marketing
Booking
TV
Debit
Logo
Ophthalmoscope
Access
Mail Mortgage
Leads
Securitas
Line
Nintendo
Injection
ING
People interested in Direct Development also searched for
Marketing
Definition
Marketing
Examples
vs Indirect
Costs
AutoLogo
Deposit
Logo
Dyes
Energie
TV Price
Plans
Distribution
TF1
Sports
eXpressApp
Autoplay all GIFs
Change autoplay and other image settings here
Autoplay all GIFs
Flip the switch to turn them on
Autoplay GIFs
Image size
All
Small
Medium
Large
Extra large
At least... *
Customized Width
x
Customized Height
px
Please enter a number for Width and Height
Color
All
Color only
Black & white
Type
All
Photograph
Clipart
Line drawing
Animated GIF
Transparent
Layout
All
Square
Wide
Tall
People
All
Just faces
Head & shoulders
Date
All
Past 24 hours
Past week
Past month
Past year
License
All
All Creative Commons
Public domain
Free to share and use
Free to share and use commercially
Free to modify, share, and use
Free to modify, share, and use commercially
Learn more
Clear filters
SafeSearch:
Moderate
Strict
Moderate (default)
Off
Filter
Direct Development
Biology
Define
Direct Development
Direct
and Indirect Development
Direct Development
Example
Direct Development
Frog
Direct
or Indirect Development
Direct
Vs. Indirect Development
Direct Development
Animals
Social
Development Direct
Direct Development
Diagram
Direct Development
Definition
Biological
Development
Developer
Direct
Direct Development
Stafrish
Direct Development
Logo
Distinguish Between Direct
and Indirect Development
Metamorphosis and
Direct Development
Franchise
Development
Management
Development
Difference Between Direct
and Indirect Development
Direct
Life Cycle
Animal Growth and
Development
Direct
Line Game Development
Direct
and Indirect Buying
Direct Development
Hen
Direct
Mail Marketing
Do Mushrooms Have Metamorphic or
Direct Development
Professional Development
Definition
Neuron
Development
Animal Kingdom Direct
and Indirect Development
Paedomorphic vs
Direct Development
Dev
Direct
Phylum and
Direct Development Indirect Development
Direct Development
vs Planktonic Larval Development
Xbox Developer
Direct
Direct Development
in Marine Organisms
Development
Is Indirect Means
Ceratobatrachidae
Direct Development
Parts
Development
What Is the Difference Between
Direct and Indirect Development
Direct and Indirect Development
in Animals Figures
Examples Direct Development
Herpatology
Inheritant DNA Direct Development
On Organism
Program
Development
Developmental Direct
Participation
Locust Metamorphosis and
Development
Direct
Learning
Amphibian
Direct Development
Indirect Development
Meaning Biology
Direct
Support Professional
768×1024
scribd.com
Early Developmental St…
768×1024
scribd.com
Animal Development | P…
768×1024
scribd.com
Animal Development: Fro…
768×594
scribd.com
Animals Development Concept Map | PDF | Fertilisation | Biological ...
Related Products
Vent Fireplace
Drive Turntable
Sunlight. Plants
768×1024
scribd.com
Animal Development: Ke…
250×300
www.britannica.com
Animal development - Direct, Embryonic, La…
1920×1080
neetchennai.com
Difference Between Direct and Indirect Development - Neet Chennai
850×754
researchgate.net
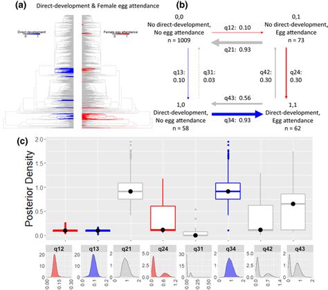
The correlated evolution of direct development and female egg ...
852×696
quizlet.com
Development animals Diagram | Quizlet
385×614
quizlet.com
Animal Development …
715×402
quizlet.com
Animal Development Diagram | Quizlet
720×540
slideserve.com
PPT - Animal Development PowerPoint Presentation, fre…
500×419
quizlet.com
animal development Flashcards | Quizlet
1024×768
quizlet.com
Animal Development Stages (2) Diagram | Quizlet
Explore more searches like
Direct
Development
Consumer Icon
Line Logo
Free Kick
Speech Re
English Logo
What Is Instagram
Nintendo Online
Inverse Variation
Consumer PNG
Point Pic
Customer PNG
Object Meaning
621×260
quizlet.com
Diagram of Early development in animals | Quizlet
GIF
480×334
numerade.com
Chapter 44, Animal Development Video Solutions, Life: The Scie…
768×576
studylib.net
Animal Development
560×327
slideshare.net
Animal Development | PPTX
474×355
SlideServe
PPT - Animal Development PowerPoint Presentation, free download - ID:299411
1024×768
slideserve.com
PPT - Animal Development PowerPoint Presentation, free download - ID ...
1024×768
slideserve.com
PPT - Animal Development PowerPoint Presentation, free download - ID ...
552×932
quizlet.com
Animal reproduction an…
320×240
SlideServe
PPT - ANIMAL DEVELOPMENT PowerPoint Presentation, free do…
1024×768
SlideServe
PPT - Animal Development PowerPoint Presentation, free download - ID ...
1024×768
SlideServe
PPT - Animal Development PowerPoint Presentation, free dow…
1024×768
SlideServe
PPT - Animal Development PowerPoint Presentation, free dow…
1024×768
SlideServe
PPT - Animal Development PowerPoint Presentation, free dow…
320×240
SlideServe
PPT - Animal Development PowerPoint Presentation, free do…
768×593
studylib.net
Animal Development: Embryology Stages
1024×768
SlideServe
PPT - Animal Development Chapter 47 PowerPoint Presentation, free ...
People interested in
Direct
Development
also searched for
Marketing Definition
Marketing Examples
vs Indirect Costs
AutoLogo
Deposit Logo
Dyes
Energie
TV Price Plans
Distribution
TF1
Sports
eXpressApp
1024×768
SlideServe
PPT - Animal Development PowerPoint Presentation, free download - ID ...
1024×768
SlideServe
PPT - Animal Development PowerPoint Presentation, free dow…
1024×768
SlideServe
PPT - Animal Development PowerPoint Presentation, free dow…
1024×768
SlideServe
PPT - Animal Development PowerPoint Presentation, free dow…
1024×768
SlideServe
PPT - Animal Development PowerPoint Presentation, free download - ID ...
Some results have been hidden because they may be inaccessible to you.
Show inaccessible results
Report an inappropriate content
Please select one of the options below.
Not Relevant
Offensive
Adult
Child Sexual Abuse
Feedback