The photos you provided may be used to improve Bing image processing services.
Privacy Policy
|
Terms of Use
Can't use this link. Check that your link starts with 'http://' or 'https://' to try again.
Unable to process this search. Please try a different image or keywords.
Try Visual Search
Search, identify objects and text, translate, or solve problems using an image
Drag one or more images here,
upload an image
or
open camera
Drop images here to start your search
To use Visual Search, enable the camera in this browser
All
Search
Images
Inspiration
Create
Collections
Videos
Maps
News
More
Shopping
Flights
Travel
Notebook
Top suggestions for Inverse Transform Method
Inverse Transform
Table
Inverse
Normal Distribution
Inverse
CDF
Inverse
Z Transform
Inverse
Transformation
Inverse Transform
Formula
Inverse
CDF Method
Residue Method Inverse
Z Transform
Inverse Transform
Sampling
Inverse Transform
Vector
Z Transform
of N
Inverse
Matrix Method
Additive
Inverse
Inverse Transform
Rule
Inverse
Expansion
Inverse Z Transform
Long Division Method
Inverse
Transofrmation
Inverse
Uniform Distribution
Inverse Transform Method
Equation
Z Transform
of 1
Inverse Z Transform
Using Residue Method
Inverse
Matrix Example
Inverse
Laplace Transform
Inverse Transform
Theorem
Inverse
Image Wikipedia
Inverse Z Transform
Examples
Inverse
Z Calculator
Inverse
Exponential Distribution
Random
Variable
Inverse Transform Method
of a Triangular Distribution
Z Transfer
Table
Z Transform
of Cos
Z Transform
Plot
Transformee
Inverse
Complete Laplace
Transform Table
Inverse
of Linear Transformation
Inverse
of 2D Matrix
Common Inverse
Z Transform
Inverse
Phasor Transform
Inverse
Transformation Data
Inverse
R
Invertible
Transformation
Inverse
Pareto Distribution
Z Transform
Table Discrete-Time
What Is the Inverse CDF
Inverse
Zak Transform
Orthdox
Method Inverse
Z Transform
Table PDF
Complex Inverse
Laplace Transform
Python Inverse
Function
Explore more searches like Inverse Transform Method
Long
Division
Solving Linear
Equations
DFT
Matrix
What
is
Table
2 9
Matrix
Math
Functional
Flow
Function
Easy
Observations
Emissions
How Take
Adjacent
Coefficient
Matrix
System
Functions
Value
Transform
Welch
Transformation
Dynamic Matrix
Control
Solve Equation
Using
People interested in Inverse Transform Method also searched for
System Linear
Equation
Solution System
Equations
Coefficient Matrix Elementary
Row Operations
Solution Matrix
Inversion
Autoplay all GIFs
Change autoplay and other image settings here
Autoplay all GIFs
Flip the switch to turn them on
Autoplay GIFs
Image size
All
Small
Medium
Large
Extra large
At least... *
Customized Width
x
Customized Height
px
Please enter a number for Width and Height
Color
All
Color only
Black & white
Type
All
Photograph
Clipart
Line drawing
Animated GIF
Transparent
Layout
All
Square
Wide
Tall
People
All
Just faces
Head & shoulders
Date
All
Past 24 hours
Past week
Past month
Past year
License
All
All Creative Commons
Public domain
Free to share and use
Free to share and use commercially
Free to modify, share, and use
Free to modify, share, and use commercially
Learn more
Clear filters
SafeSearch:
Moderate
Strict
Moderate (default)
Off
Filter
Inverse Transform
Table
Inverse
Normal Distribution
Inverse
CDF
Inverse
Z Transform
Inverse
Transformation
Inverse Transform
Formula
Inverse
CDF Method
Residue Method Inverse
Z Transform
Inverse Transform
Sampling
Inverse Transform
Vector
Z Transform
of N
Inverse
Matrix Method
Additive
Inverse
Inverse Transform
Rule
Inverse
Expansion
Inverse Z Transform
Long Division Method
Inverse
Transofrmation
Inverse
Uniform Distribution
Inverse Transform Method
Equation
Z Transform
of 1
Inverse Z Transform
Using Residue Method
Inverse
Matrix Example
Inverse
Laplace Transform
Inverse Transform
Theorem
Inverse
Image Wikipedia
Inverse Z Transform
Examples
Inverse
Z Calculator
Inverse
Exponential Distribution
Random
Variable
Inverse Transform Method
of a Triangular Distribution
Z Transfer
Table
Z Transform
of Cos
Z Transform
Plot
Transformee
Inverse
Complete Laplace
Transform Table
Inverse
of Linear Transformation
Inverse
of 2D Matrix
Common Inverse
Z Transform
Inverse
Phasor Transform
Inverse
Transformation Data
Inverse
R
Invertible
Transformation
Inverse
Pareto Distribution
Z Transform
Table Discrete-Time
What Is the Inverse CDF
Inverse
Zak Transform
Orthdox
Method Inverse
Z Transform
Table PDF
Complex Inverse
Laplace Transform
Python Inverse
Function
768×994
studylib.net
1 Inverse Transform Method
884×418
Stack Exchange
r - inverse transform method - Cross Validated
1200×600
github.com
GitHub - romanmichaelpaolucci/Inverse-Transform-Method: IVT for ...
382×378
alchetron.com
Inverse transform sampling - Alchetron, the free soci…
Related Products
Umbrella
Function Calculator
Kinematics Robot Arm
180×234
coursehero.com
Understanding the Inverse Tr…
1003×670
chegg.com
Solved Example 3.2 (Inverse transform method, continuous | Ch…
1920×1080
Stack Exchange
probability - Inverse Transform Method for a pdf - Mathematics Stack ...
467×382
Stack Exchange
probability - Inverse Transform Method for a pd…
180×234
coursehero.com
Inverse transform method.docx - I…
640×480
lucien-east.github.io
Sampling - Inverse Transformation Method | East TechNote
1418×673
Stack Exchange
r - How does the inverse transform method work? - Cross Validated
700×268
chegg.com
Solved 3. Use the inverse transform method to generate the | Chegg.com
Explore more searches like
Inverse
Transform
Method
Long Division
Solving Linear Equations
DFT Matrix
What is
Table 2 9
Matrix Math
Functional Flow
Function Easy
Observations Emissions
How Take Adjacent
Coefficient Matrix
System
2150×2270
electronics.stackexchange.com
signal - Is my Inverse z-transform solution method accurate ...
2506×3699
electronics.stackexchange.com
signal - Is my Inverse z-trans…
263×263
researchgate.net
Inverse spectral transform scheme. | Do…
1280×720
molifirst.weebly.com
Inverse laplace transform - molifirst
850×754
researchgate.net
Using the inverse transform method for generating sam…
320×320
researchgate.net
Using the inverse transform method for g…
120×160
pdf4pro.com
1 Inverse Transform Met…
1280×720
slideteam.net
Inverse Transform Method Ppt Powerpoint Presentation File Topics Cpb ...
1024×576
numerade.com
SOLVED:Use the inverse transform method to generate a random variable ...
502×1322
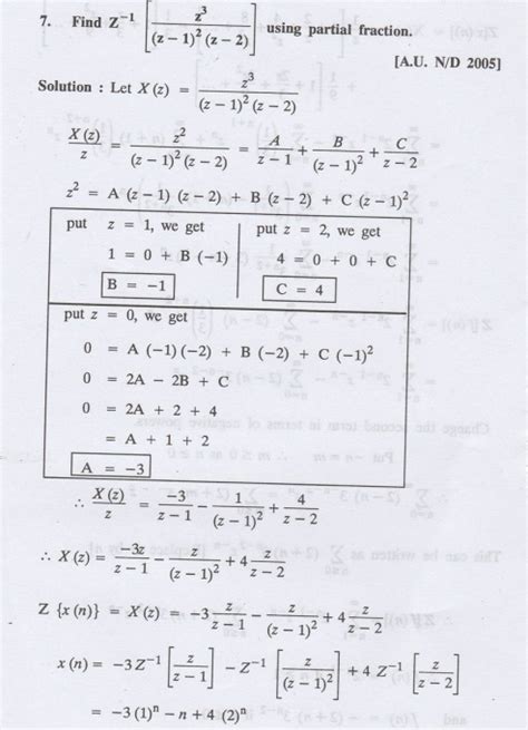
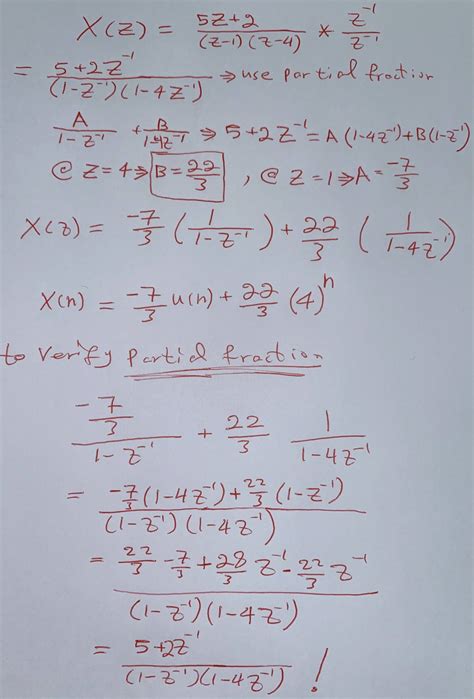
civil.poriyaan.in
Inverse Z-Transform - M…
488×593
civil.poriyaan.in
Inverse Z-Transform - Methods
493×682
civil.poriyaan.in
Inverse Z-Transform - Met…
301×179
ResearchGate
Inverse transform sampling method applied to a discrete …
844×546
researchgate.net
Example of inverse transform sampling | Download Scientific Diagram
958×668
Stack Exchange
statistics - Is this proof for inverse transform method valid for any ...
735×1278
researchgate.net
A summary of the discrete in…
800×450
linkedin.com
Today we're getting into the inverse transform method (FRM T2-2 ...
852×127
chegg.com
Solved 6. Use the inverse transform method to develop a | Chegg.com
320×320
researchgate.net
A summary of the discrete inverse-transform sampli…
People interested in
Inverse
Transform
Method
also searched for
System Linear Equation
Solution System Equations
Coefficient Matrix Elementary Row Operations
Solution Matrix Inversion
1024×452
numerade.com
⏩SOLVED:Explain how the inverse transform method could generate… | Numerade
862×407
chegg.com
Solved Use the Inverse Transform Method to generate a sample | Chegg.com
1008×353
chegg.com
Solved Use the inverse transform method to sample from the | Chegg.com
1920×429
chegg.com
Solved a) Use the inverse-transform method to generate 5 | Chegg.com
Some results have been hidden because they may be inaccessible to you.
Show inaccessible results
Report an inappropriate content
Please select one of the options below.
Not Relevant
Offensive
Adult
Child Sexual Abuse
Feedback