The photos you provided may be used to improve Bing image processing services.
Privacy Policy
|
Terms of Use
Can't use this link. Check that your link starts with 'http://' or 'https://' to try again.
Unable to process this search. Please try a different image or keywords.
Try Visual Search
Search, identify objects and text, translate, or solve problems using an image
Drag one or more images here,
upload an image
or
open camera
Drop images here to start your search
To use Visual Search, enable the camera in this browser
All
Search
Images
Inspiration
Create
Collections
Videos
Maps
News
More
Shopping
Flights
Travel
Notebook
Top suggestions for Metadata Schema
Metadata
Repository
Metadata
Model
Metadata
Graphic
Define
Metadata
Metadata
Database
Schema
vs Metadata
Metadata
Definition
Digital
Metadata
Metadata Schema
Logo
Types of
Metadata
Metadata
Format
Metadata
Sample
Metadata
Standards
Metadata
Management
Metadata
Meaning
Metadata
Example
Metadata-
Driven
DataCite
Metadata Schema
Metadata
Framework
Metadata
Architecture
Metadata
List
Metadata Schema
Examples
XML
Metadata
How to Create a
Metadata Schema
Metadata
File Example
Metadata
Workflow
Metadata Schema
Map
Metadata Schema
Chart
Metadata
Data Model
Schema Metadata
Icon
Metadata
PNG
Metadata
Diagram
Transformation
Schema
Metadata
Layer
OLAC
Metadata Schema
Structural
Metadata
Dublin Core
Metadata
Metadata
Elements
Defense
Metadata Schema
Open
Metadata
Project
Metadata
Bim
Metadata Schema
Metadata Schema
Resume
Metadata
Statement
Contoh
Metadata
Movie
Metadata
Metadata
Art
Metadata Schema
for Books
What Is
Metadata Example
Creating a Descriptive
Metadata Schema
Refine your search for Metadata Schema
What
is
How
Create
Process
Industry
New Energy
Vehicle
Examples
DSpace
Animation
Map
UX
Adams
vs
For Plant
Seeds
Library
AEM
Difference
JSON
EML
Explore more searches like Metadata Schema
Map
Example
Archive
Description
Object
Description
DataCite
Dublin
Core
Database
Layout
What Is
Conceptual
Standard
Asset
Description
Classification
Difference
Between
MySQL Database
Sample
People interested in Metadata Schema also searched for
Different
Types
Edit
PDF
Management
Logo
Transparent
Background
Management
Roles
Ai Scene
Tagging
School
PNG
Folder
Icon
Python
Get
Icon.png
Electronic
File
Management
Software
SharePoint Document
Library
Simple
Example
Management
Icon
Management
Process Flow
Table
Example
For
Images
Repository
Architecture
Catalog
Examples
Web
Page
Database
System
Management
Tools
Big
Data
Search Engine Optimization
Services
Graphic
Illustration
Database
Table
Computer
Science
Edit
File
Tagging
Types
Importance
Management Magic
Quadrant
Sample
SEO
Email
Difference Between
Data
Structural
YouTube
Facebook
Repository
People interested in Metadata Schema also searched for
Data
Warehouse
XML
Data
Dictionary
Data
Mining
Database
Taxonomy
Data
Data
Management
Database
Schema
Data
Governance
Data
Structure
Semantics
Tag
Dimension
Master Data
Management
Business
Intelligence
RSS
HTML
Annotation
Microsoft
SharePoint
Autoplay all GIFs
Change autoplay and other image settings here
Autoplay all GIFs
Flip the switch to turn them on
Autoplay GIFs
Image size
All
Small
Medium
Large
Extra large
At least... *
Customized Width
x
Customized Height
px
Please enter a number for Width and Height
Color
All
Color only
Black & white
Type
All
Photograph
Clipart
Line drawing
Animated GIF
Transparent
Layout
All
Square
Wide
Tall
People
All
Just faces
Head & shoulders
Date
All
Past 24 hours
Past week
Past month
Past year
License
All
All Creative Commons
Public domain
Free to share and use
Free to share and use commercially
Free to modify, share, and use
Free to modify, share, and use commercially
Learn more
Clear filters
SafeSearch:
Moderate
Strict
Moderate (default)
Off
Filter
Metadata
Repository
Metadata
Model
Metadata
Graphic
Define
Metadata
Metadata
Database
Schema
vs Metadata
Metadata
Definition
Digital
Metadata
Metadata Schema
Logo
Types of
Metadata
Metadata
Format
Metadata
Sample
Metadata
Standards
Metadata
Management
Metadata
Meaning
Metadata
Example
Metadata-
Driven
DataCite
Metadata Schema
Metadata
Framework
Metadata
Architecture
Metadata
List
Metadata Schema
Examples
XML
Metadata
How to Create a
Metadata Schema
Metadata
File Example
Metadata
Workflow
Metadata Schema
Map
Metadata Schema
Chart
Metadata
Data Model
Schema Metadata
Icon
Metadata
PNG
Metadata
Diagram
Transformation
Schema
Metadata
Layer
OLAC
Metadata Schema
Structural
Metadata
Dublin Core
Metadata
Metadata
Elements
Defense
Metadata Schema
Open
Metadata
Project
Metadata
Bim
Metadata Schema
Metadata Schema
Resume
Metadata
Statement
Contoh
Metadata
Movie
Metadata
Metadata
Art
Metadata Schema
for Books
What Is
Metadata Example
Creating a Descriptive
Metadata Schema
750×441
alchetron.com
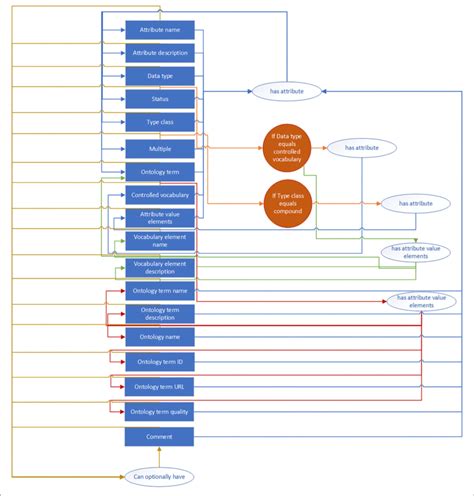
Asset Description Metadata Schema - Alchetron, the free social encyclopedia
420×450
researchgate.net
Metadata schema creation | Download …
850×707
researchgate.net
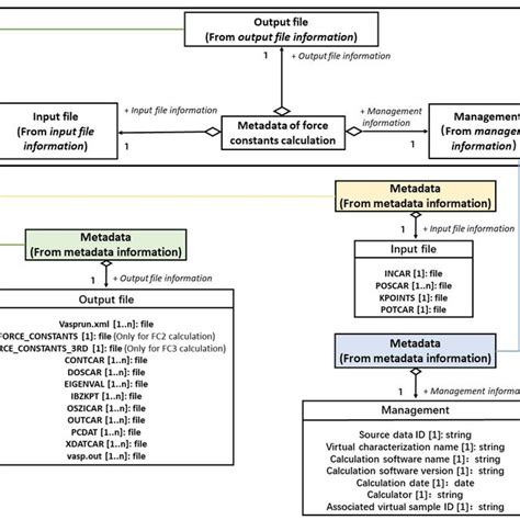
Model metadata schema overview | Download Scienti…
1552×1364
evolphin.com
Configuring Metadata Schema - Evolphin Learni…
Related Products
Metadata Book
Stickers
Metadata T-Shirt
567×155
researchgate.net
Processes metadata schema | Download Scientific Diagram
724×545
researchgate.net
Metadata and schema design | Download Scientific Diagram
1248×604
project-thor.readme.io
What is the DataCite metadata schema?
309×377
researchgate.net
4: Metadata Schema Matchin…
850×566
researchgate.net
Metadata schema creation process. | Download Scientific Diagram
640×640
researchgate.net
Metadata schema creation process. | Download Scientifi…
850×640
researchgate.net
Metadata and schema design | Download Scientific Diagram
476×476
researchgate.net
Layered Model of Metadata Schema | Download Scientifi…
Refine your search for
Metadata Schema
What is
How Create
Process Industry
New Energy Vehicle
Examples
DSpace
Animation
Map
UX
Adams
vs
For Plant Seeds
850×1010
researchgate.net
LEAD Metadata Schema | Downloa…
617×584
researchgate.net
4. The metadata schema: the structure | Download …
850×327
researchgate.net
The building blocks of metadata: schema definition, metadata schema ...
320×320
researchgate.net
The building blocks of metadata: schema defi…
850×825
researchgate.net
Metadata schema used in the study. | Download S…
850×633
researchgate.net
2 Metadata database physical schema tables. | Download Scient…
850×470
researchgate.net
Metadata schema management interface | Download Scientific Diagram
638×478
slideshare.net
Schemas and Schema-driven Metadata Software | PPT
638×478
slideshare.net
Schemas and Schema-driven Metadata Software | PPT
850×493
researchgate.net
Schematic concept of the newly created metadata schema by different ...
850×891
researchgate.net
| Diagram of the self-describing metadata sc…
434×434
researchgate.net
Metadata schema of structural optimization co…
1500×600
datacite.org
Updating our metadata schema suggestions process - DataCite
850×232
researchgate.net
Proposed metadata schema in each 3D model. | Download Scientific Diagram
640×640
researchgate.net
Metadata schema of structural optimization c…
850×999
researchgate.net
Metadata schema of structural optimizati…
690×360
researchgate.net
Schema of metadata distribution in our approach. | Download Scientific ...
Explore more searches like
Metadata Schema
Map Example
Archive Description
Object Description
DataCite
Dublin Core
Database Layout
What Is Conceptual
Standard
Asset Description
Classification
Difference Between
MySQL Database Sa
…
850×691
researchgate.net
Results of the metadata schema investigation | Down…
320×320
researchgate.net
Schema of metadata distribution in our appr…
551×157
researchgate.net
Metadata schema registration and indexing | Download Scientific Diagram
850×425
researchgate.net
Use of schema elements by metadata type | Download Scientific Diagram
850×423
researchgate.net
Metadata schema for Lexical/Conceptual resource (Monachini, 2011 ...
850×362
researchgate.net
-The basic graphical representation of the metadata schema model ...
Some results have been hidden because they may be inaccessible to you.
Show inaccessible results
Report an inappropriate content
Please select one of the options below.
Not Relevant
Offensive
Adult
Child Sexual Abuse
Feedback