The photos you provided may be used to improve Bing image processing services.
Privacy Policy
|
Terms of Use
Can't use this link. Check that your link starts with 'http://' or 'https://' to try again.
Unable to process this search. Please try a different image or keywords.
Try Visual Search
Search, identify objects and text, translate, or solve problems using an image
Drag one or more images here,
upload an image
or
open camera
Drop images here to start your search
To use Visual Search, enable the camera in this browser
All
Search
Images
Inspiration
Create
Collections
Videos
Maps
News
More
Shopping
Flights
Travel
Notebook
Top suggestions for SPST Switch Arduino
SPST
Toggle Switch
SPST Switch
Breadboard
Slide
Switch Arduino
Power
Switch Arduino
SPST
PCB Switch
SPST
Rocker Switch
Electronic
SPST Switch
Toggle Switch
Wiring Arduino
SPDT Switch
Schematic
Switch Arduino
Connection
Arduino
Models
SPST Switch
Symbol
Mini Rocker
Switch
How to Connect
SPST Switch
Toggle Switch
for Arduino
Arduino
LED Circuit
Dpdt Relay
Arduino
SPST
Relay Module
Switch
STP Arduino
LED Control Using
SPST Switch Arduino
Connecting a
SPST Switch
SPST Switch
Pins
Momentary Rocker
Switch 12V
Tinkercad
Arduino
SPDT Relay Circuit
Diagram
4 Pin
Switch Arduino
SPST Switch
Internals
Round Rocker
Switch
Arduino Toggle Switch
Circuit Drawing
Micro Switch
Wiring Diagram
SPST Push Switch
Pinout Diagram
Opto-Isolator with
Arduino
RGB SPST Switch
Wiring
SPDT
Transistor
How to Wire a
SPST Switch for Model Railway
Breadboard
Switches SPST
Arduino
Momentary Tactile
Block Diagram for Arduino Car
Switch with SPST
Relay and 24VDC
Photoresistor Arduino
Tinkercad
Gearlinton 75A SPST Switch
Wiring Diagram
DIY USB Share
Switch Schematic Arduino
Arduino
3D
4CH Opto-Isolator
Arduino
Breadboard SPST
Bat Switch
Arduino
Wiring Fixed
No Switch
Wiring Diagrak
SPST Switch
with LED Indicator Wiring-Diagram
KX Series Signal Combination Thermostats with
SPST Plus an Alarm Signal Switch
2 Pin SPST Switch
and LED Connection in Breadboard
Explore more searches like SPST Switch Arduino
FJ
Cruiser
Dual
Potentiometer
Wiring
Diagram
Low
Voltage
Momentary Push
Button
Surface
Type
Mini
Rocker
Circuit
Diagram
Surface
Mount
Momentary
Rocker
Front
View
Pinout
Miniature
vs
SPDT
125 Volt
Rocker
Toggle
Push
Button
Wiring
Sub Miniature
Toggle
Drawing
Decorative Sub Miniature
Toggle
Wire
Flush
Mount
Actual
12V
LTspice
Autoplay all GIFs
Change autoplay and other image settings here
Autoplay all GIFs
Flip the switch to turn them on
Autoplay GIFs
Image size
All
Small
Medium
Large
Extra large
At least... *
Customized Width
x
Customized Height
px
Please enter a number for Width and Height
Color
All
Color only
Black & white
Type
All
Photograph
Clipart
Line drawing
Animated GIF
Transparent
Layout
All
Square
Wide
Tall
People
All
Just faces
Head & shoulders
Date
All
Past 24 hours
Past week
Past month
Past year
License
All
All Creative Commons
Public domain
Free to share and use
Free to share and use commercially
Free to modify, share, and use
Free to modify, share, and use commercially
Learn more
Clear filters
SafeSearch:
Moderate
Strict
Moderate (default)
Off
Filter
SPST
Toggle Switch
SPST Switch
Breadboard
Slide
Switch Arduino
Power
Switch Arduino
SPST
PCB Switch
SPST
Rocker Switch
Electronic
SPST Switch
Toggle Switch
Wiring Arduino
SPDT Switch
Schematic
Switch Arduino
Connection
Arduino
Models
SPST Switch
Symbol
Mini Rocker
Switch
How to Connect
SPST Switch
Toggle Switch
for Arduino
Arduino
LED Circuit
Dpdt Relay
Arduino
SPST
Relay Module
Switch
STP Arduino
LED Control Using
SPST Switch Arduino
Connecting a
SPST Switch
SPST Switch
Pins
Momentary Rocker
Switch 12V
Tinkercad
Arduino
SPDT Relay Circuit
Diagram
4 Pin
Switch Arduino
SPST Switch
Internals
Round Rocker
Switch
Arduino Toggle Switch
Circuit Drawing
Micro Switch
Wiring Diagram
SPST Push Switch
Pinout Diagram
Opto-Isolator with
Arduino
RGB SPST Switch
Wiring
SPDT
Transistor
How to Wire a
SPST Switch for Model Railway
Breadboard
Switches SPST
Arduino
Momentary Tactile
Block Diagram for Arduino Car
Switch with SPST
Relay and 24VDC
Photoresistor Arduino
Tinkercad
Gearlinton 75A SPST Switch
Wiring Diagram
DIY USB Share
Switch Schematic Arduino
Arduino
3D
4CH Opto-Isolator
Arduino
Breadboard SPST
Bat Switch
Arduino
Wiring Fixed
No Switch
Wiring Diagrak
SPST Switch
with LED Indicator Wiring-Diagram
KX Series Signal Combination Thermostats with
SPST Plus an Alarm Signal Switch
2 Pin SPST Switch
and LED Connection in Breadboard
705×714
forum.arduino.cc
SPST Switch - General Electronics - Arduino …
690×450
forum.arduino.cc
Using Arduino to simulate a SPST switch - General Guidance - Arduin…
1280×720
forum.arduino.cc
Using Arduino to simulate a SPST switch - General Guidance - Arduino Forum
1380×554
forum.arduino.cc
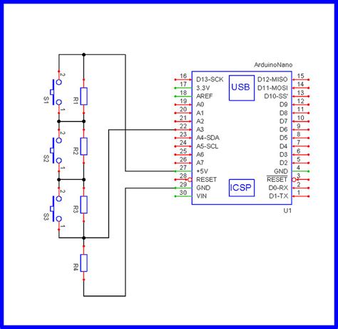
Multiple spst switch sensing - General Electronics - Arduino Forum
Related Products
Mini SPST Switch
Toggle SPST Switch
Push Button SPST Switch
600×412
forum.arduino.cc
Using a SPST switch between signal - General Electronics - Arduino Forum
500×281
forum.arduino.cc
SPST Arduino - Proteus - General Guidance - Arduino Forum
640×480
forum.arduino.cc
SPST Switch Help. Thank you! Arduino UNO - General Guidance …
900×900
miwv.com
SPST Switch - Millimeter Wave Products | Wave…
468×285
forum.arduino.cc
Push Button and SPST switch coding - Programming - Arduino Forum
771×750
forum.arduino.cc
Push Button and SPST switch coding - Program…
2564×2196
forum.arduino.cc
Using Multiple SPST button with one ADC of Arduino - 3r…
465×500
forum.arduino.cc
Using Multiple SPST button with one ADC …
Explore more searches like
SPST Switch
Arduino
FJ Cruiser
Dual Potentiometer
Wiring Diagram
Low Voltage
Momentary Push Button
Surface Type
Mini Rocker
Circuit Diagram
Surface Mount
Momentary Rocker
Front View
Pinout
850×594
forum.arduino.cc
Using Multiple SPST button with one ADC of Arduino - 3rd Party Boards ...
690×345
forum.arduino.cc
Help with a SPST toggle - Programming - Arduino Forum
1000×1000
techschems.com
Step-by-Step Guide to Wiring an SPST Switch
601×601
techschems.com
Step-by-Step Guide to Wiring an SPST Switch
1000×1000
techschems.com
Step-by-Step Guide to Wiring an SPST Switch
827×770
techschems.com
Step-by-Step Guide to Wiring an SPST Switch
1200×1200
techschems.com
Step-by-Step Guide to Wiring an SPST Switch
400×400
techschems.com
Step-by-Step Guide to Wiring an SPST Switch
1000×500
techschems.com
Step-by-Step Guide to Wiring an SPST Switch
1024×768
circuitdiagram.co
Spst Switch Circuit Diagram
1024×768
circuitdiagram.co
Spst Switch Circuit Diagram
545×469
wiringdiagram.2bitboer.com
spst switch wiring diagram - Wiring Diagram
1037×887
wiringdiagram.2bitboer.com
spst switch wiring diagram - Wiring Diagram
606×243
circuitdiagram.co
Spst Switch Circuit Diagram - Circuit Diagram
1200×630
forum.arduino.cc
Making a push button behave like an SPST? - General Guidance - Arduino ...
1001×1001
wiringdiagram.2bitboer.com
spst switch wiring diagram - Wiring Diagr…
1200×675
wiringpictures.net
A Visual Guide to Wiring Diagrams for SPST Switches
600×509
wiringpictures.net
A Visual Guide to Wiring Diagrams for SPST Swit…
1200×580
wiringpictures.net
A Visual Guide to Wiring Diagrams for SPST Switches
1079×743
wiringpictures.net
A Visual Guide to Wiring Diagrams for SPST Switches
1200×675
wiringpictures.net
A Visual Guide to Wiring Diagrams for SPST Switches
1878×1554
thecustomizewindows.com
How to Interface a Piano/Rocker Switch (SPST) With ESP32 Arduino
690×495
Stack Exchange
Matrix of SPST switches and buttons with Arduino - Electrical ...
Some results have been hidden because they may be inaccessible to you.
Show inaccessible results
Report an inappropriate content
Please select one of the options below.
Not Relevant
Offensive
Adult
Child Sexual Abuse
Feedback