The photos you provided may be used to improve Bing image processing services.
Privacy Policy
|
Terms of Use
Can't use this link. Check that your link starts with 'http://' or 'https://' to try again.
Unable to process this search. Please try a different image or keywords.
Try Visual Search
Search, identify objects and text, translate, or solve problems using an image
Drag one or more images here,
upload an image
or
open camera
Drop images here to start your search
To use Visual Search, enable the camera in this browser
All
Search
Images
Inspiration
Create
Collections
Videos
Maps
News
More
Shopping
Flights
Travel
Notebook
Top suggestions for Software Implementation IOC Visual
Implementation
of Software
Software Implementation
Checklist Template
Software Implementation
Proposal Template
Software Implementation
Project Plan
Software Implementation
Project Management
Software Implementation
Process
Software Implementation
Plan Example
Software Implementation
Chart
Implementation Plan Visual
Digram Examples
Software Implementation
Methodology
Software Implementation
Example Easy
Software IOC
Patterns Visualized
Scope of Work in a
Software Implementation
Software
Selection and Implementation Templates
Virtual Software Implementation
Image
Software Implementation
Results Template
Software Implementation
PPT Update
Implementation
Plan for Software Development
Software Implementation
Icon
Software Implementation
Timeline
Software Implementation
Sow
Software Implementation
Plan in Ahamove
Software Implementation
Poap
Software Implementation
Journey with Capabilities
Software Implementation
Planning Templates
Software Implementation
Strategy Presentation
Software Implementation
Visualizations for Customers
Free Picture of
Software Implementation
New
Software Implementation
Software Implementation
Diagram
Business Case for
Software Implementation
What Is FRS in
Software Implementation
Software Implementation
Icons Iot
Software Implementation
Soar Chart
Software Implementation
Planner
Software Implementation
Guide
Software Implementation
Best Practices
Stages of
Software Implementation
Software
Design and Implementation
Dry Implementation
for Software Project
Software Implementation
Methods
Sample of a
Software Implementation Plan
Slide Idea for Inspection
Software Implementation
Software Implementation
to Sun Setting Model
What Does Si Stand for in
Software Implementation
Software Implementation
Overview
Crafty I Survived
Software Implementation
Software Implementation
Techniques
Software Implementation
Expectations
Software Implementation
PNG for PPT
Explore more searches like Software Implementation IOC Visual
Approach
Slide
Project
Management
Life
Cycle
Business
Domain
Kick
Off
Strategy
Graphic
Checklist
Template
Process
Map
Project Plan
Background
Business
Value
Project Plan
Steps
Success
Story
Task
List
Lesson Plan
Template
Work
Plan
Plan Template
Excel
Document
Template
Project Plan Template
Excel
Recommendation
Template
Reference Check
Matrix
Training
Plan
Checklist Template
Excel
Project Management
Plan Template
Line
Chart
Business
Analyst
Poster
For
Onboarding
Steps
Principles
Examples
Association
Management
Consultant
Enterprise
Management
Banners
Strategy
Presentation
Banners
Linked
Schedule
Example
Road
Map
Tools
Project
Charter
Plan
Checklist
Planning
Template
Products
System
Process
Presentation
Template
PPT
People interested in Software Implementation IOC Visual also searched for
Process
Meme
Company
Methods
Services
Process
After
Process
Block
Approach
Plan
Steps
Strategies
Is
ERP
Free Images
Online
Themes
For
Project Plan
Example
Autoplay all GIFs
Change autoplay and other image settings here
Autoplay all GIFs
Flip the switch to turn them on
Autoplay GIFs
Image size
All
Small
Medium
Large
Extra large
At least... *
Customized Width
x
Customized Height
px
Please enter a number for Width and Height
Color
All
Color only
Black & white
Type
All
Photograph
Clipart
Line drawing
Animated GIF
Transparent
Layout
All
Square
Wide
Tall
People
All
Just faces
Head & shoulders
Date
All
Past 24 hours
Past week
Past month
Past year
License
All
All Creative Commons
Public domain
Free to share and use
Free to share and use commercially
Free to modify, share, and use
Free to modify, share, and use commercially
Learn more
Clear filters
SafeSearch:
Moderate
Strict
Moderate (default)
Off
Filter
Implementation
of Software
Software Implementation
Checklist Template
Software Implementation
Proposal Template
Software Implementation
Project Plan
Software Implementation
Project Management
Software Implementation
Process
Software Implementation
Plan Example
Software Implementation
Chart
Implementation Plan Visual
Digram Examples
Software Implementation
Methodology
Software Implementation
Example Easy
Software IOC
Patterns Visualized
Scope of Work in a
Software Implementation
Software
Selection and Implementation Templates
Virtual Software Implementation
Image
Software Implementation
Results Template
Software Implementation
PPT Update
Implementation
Plan for Software Development
Software Implementation
Icon
Software Implementation
Timeline
Software Implementation
Sow
Software Implementation
Plan in Ahamove
Software Implementation
Poap
Software Implementation
Journey with Capabilities
Software Implementation
Planning Templates
Software Implementation
Strategy Presentation
Software Implementation
Visualizations for Customers
Free Picture of
Software Implementation
New
Software Implementation
Software Implementation
Diagram
Business Case for
Software Implementation
What Is FRS in
Software Implementation
Software Implementation
Icons Iot
Software Implementation
Soar Chart
Software Implementation
Planner
Software Implementation
Guide
Software Implementation
Best Practices
Stages of
Software Implementation
Software
Design and Implementation
Dry Implementation
for Software Project
Software Implementation
Methods
Sample of a
Software Implementation Plan
Slide Idea for Inspection
Software Implementation
Software Implementation
to Sun Setting Model
What Does Si Stand for in
Software Implementation
Software Implementation
Overview
Crafty I Survived
Software Implementation
Software Implementation
Techniques
Software Implementation
Expectations
Software Implementation
PNG for PPT
128×128
marketplace.visualstudio.com
Go IoC - Visual Studio Market…
1900×645
iochealthsystems.com
Get Started - IOC Health Systems
1213×747
adaptnxt.com
IoC | AdaptNXT
1009×902
github.com
GitHub - kvsaurav/ioc-scan: This Program Wil…
Related Products
Olympic Rings Necklace
Olympic Pins
Olympic Mascots
408×217
learn.truecoders.io
TrueCoders
311×253
softwareengineering.stackexchange.com
c# - Implementing IoC the right way - Software En…
819×1024
iocconstruction.com
How We Use Technology to …
1360×814
tiloid.com
Inversion of Control (IoC) - Tiloid
720×540
SlideServe
PPT - Initial Operational Capability (IOC) Implementation at MSC ...
1024×768
SlideServe
PPT - Initial Operational Capability (IOC) Implement…
1024×768
slideserve.com
PPT - IOC for upgrading BPM DAQ software PowerPoint …
1433×559
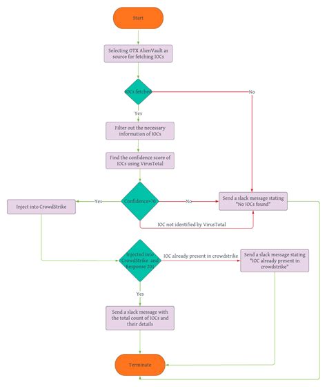
blogs.halodoc.io
Seamless IOC Integration-Improve Threat Detection & Response
1453×731
blogs.halodoc.io
Seamless IOC Integration-Improve Threat Detection & Response
Explore more searches like
Software Implementation
IOC Visual
Approach Slide
Project Management
Life Cycle
Business Domain
Kick Off
Strategy Graphic
Checklist Template
Process Map
Project Plan Background
Business Value
Project Plan Steps
Success Story
894×670
blogs.halodoc.io
Seamless IOC Integration-Improve Threat Detection & Response
1063×776
blogs.halodoc.io
Seamless IOC Integration-Improve Threat Detection & Response
1354×1600
blogs.halodoc.io
Seamless IOC Integration-Improve …
882×189
blogs.halodoc.io
Seamless IOC Integration-Improve Threat Detection & Response
800×480
wallarm.com
Decoding Security: A Deep Dive into IOA & IOC
2525×1781
constanttech.com
Building an Integrated Operations Center | Constant Tech
1024×1024
linkedin.com
#softwareengineering #ioc #dependencyinjec…
1200×400
theserverside.com
What is inversion of control (IoC)? | Definition from TheServerSide
320×320
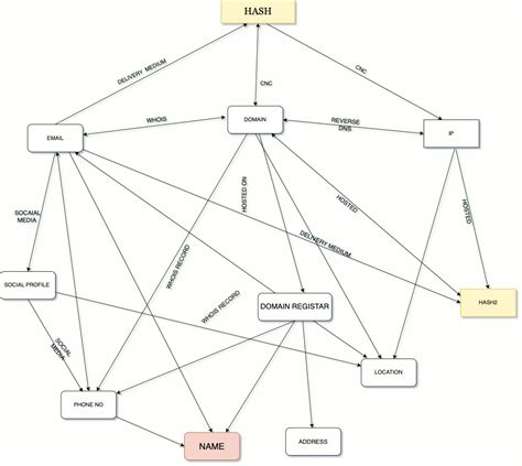
researchgate.net
Some parts of IOC software and their links. …
467×405
researchgate.net
Some parts of IOC software and their links. The homema…
538×273
insertcode.wordpress.com
IoC: IoC container implementation + example | insertcode
1024×768
slideserve.com
PPT - Input/Output Controller (IOC) Overview PowerPoint Presentation ...
600×1106
researchgate.net
Influence of visual feedbac…
790×400
globalkinetic.com
A better IoC pattern - Global Kinetic
1280×720
ead.adhikariarjun.com.np
Dependency Injection and Inversion of Control - EAD Notes
535×409
velog.io
IOC(Inversion of Control)
People interested in
Software Implementation
IOC Visual
also searched for
Process Meme
Company
Methods
Services
Process After
Process Block
Approach
Plan Steps
Strategies
Is ERP
Free Images Online
Themes For
730×547
dokumen.tips
(PDF) Input/Output Controller (IOC) Overview · IOC Over…
850×748
researchgate.net
The architecture of IoC in an industrial scenario …
280×280
researchgate.net
Block diagram of the instance object col…
GIF
794×570
dev.to
Inversion of Control (IoC) - DEV Community
1746×607
sc1.checkpoint.com
IOC Management - New indicator
925×250
www.c-sharpcorner.com
Design Principle (2): Inversion of Control (IoC) Principle
Some results have been hidden because they may be inaccessible to you.
Show inaccessible results
See more images
Recommended for you
Sponsored
Report an inappropriate content
Please select one of the options below.
Not Relevant
Offensive
Adult
Child Sexual Abuse
Feedback